- 网站地图
- 登录/注册
中国航空发动机和燃气轮机大会暨展览会
中国航空发动机和燃气轮机大会暨展览会
燃气轮机是支撑能源洁净利用与高效转换的核心装备,风、光等可再生能源占比逐年提升催生了大规模长周期储能的重大需求,而氢储能在大规模长周期储能场景中具有独特优势,掺氢/纯氢燃气轮机发电供能是氢能大规模高效转化利用的有效途径。
目前,中国气电发展规模持续扩大,作用进一步凸显,但目前仍未有明确的主体地位;长期限制气电发展的气源问题被重新认识,国产气和进口气的气源充足,但低价的气源无法保障;全球范围内寄予厚望的氢能在制氢和用氢端已有很大突破,发展速度远超预期,尤其是在中国;国内自主燃机G50、“太行110”等取得重大技术突破,为氢能时代的“电-氢-电”做好前期准备;此外,燃气轮机产业链在加速完善和成熟,受国际环境的影响,用户端、整机企业和供应商企业都在呼吁中国产业链的成形以对冲地缘政治等多因素带来的断供风险等,现阶段燃气轮机产业的发展机遇与挑战并存,亟需持续深化跨学科、跨领域的思想交汇和学术交流,群策群力,共商发展。
中国航空发动机和燃气轮机大会暨展览会(以下简称GTF)在过去的十年时间见证了行业的技术发展与国际交流的不断深入。GTF2023以“面向低碳社会的燃气轮机技术”为主题在无锡太湖国际博览中心隆重召开,无锡市副市长周文栋、第十届上海市政协主席、第九届中国动力工程学会理事长蒋以任、中国航空学会理事长林左鸣等重要领导出席开幕式并致辞,中国工程院院士倪维斗、中国工程院院士增材制造领域专家卢秉恒、中国工程院院士潘复生出席会议并作主题演讲报告。大会吸引了来自国内外高校、企业、科研机构等645家单位,共计两千名嘉宾参会,近百家参展商重点聚焦“整机制造、智能制造、材料及部件、辅助系统”四大板块携400余种产品实物和模型参展,展会面积超8000平米,全方位展示了航空发动机和燃机领域最前沿的科技成果。GTF2023举办的规模和规格远超预期,得到了倪维斗院士等专家和领导的充分肯定,并对GTF2024提出了更高期许:希望有更多的航空发动机相关议题,更加的国际化,相关政府部门对大会给予更多的关注和支持,有更多年轻的行业从业者来加入燃气轮机聚焦大会。
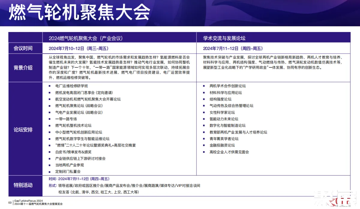
GTF2024将于2024年7月10-12日落地成都,同期举办2024燃气轮机聚焦大会和2024航空发动机聚焦大会,以“会+展”的形式打造全方位深层次的合作交流展示平台。大会开设有院士论坛、学术合作创新论坛、高层闭门研讨会、青年菁英学者论坛、女性科学家论坛、两机产业参观、一带一路海外专场、产品发布/推介会、行业白皮书/榜单发布等活动。届时来自国资委、工信部、科技部和国家能源局等相关部委部门的领导、两院院士、央企领导、跨国企业高层和知名教授专家等近200位演讲嘉宾将汇聚一堂,以主题演讲、圆桌讨论、一对一专访等多样形式充分进行知识与灵感的交汇,头脑与智慧的碰撞。同时将有150家核心参展单位携最前沿的科技创新和应用成果参展展示,预计总展出面积达10000平米,现场规模5000人次,为航空发动机和燃气轮机行业奉上一场思想的饕餮盛宴!
非常欢迎广大燃气轮机从业者的参与,无论您是政府领导、企业高层、行业专家、青年工程师还是学生,我们相信都有您作为嘉宾参会的理由;再次感谢业内同仁的支持,诚邀您莅临参会,共话发展,携手未来!








中 文 名
举办地点
简 称
举办时间
主办单位
举办展馆
观众数量
展商数量
中国航空发动机和燃气轮机大会暨展览会现场图片
中国航空发动机和燃气轮机大会暨展览会展会资讯
2024航空发动机和燃气轮机聚焦大会暨展览会参观攻略(时间+地点+门票预约+交通)
0


