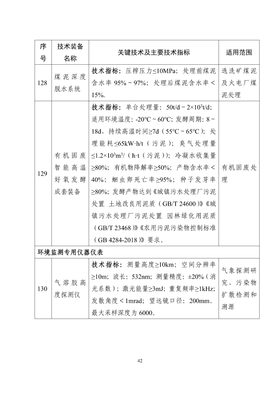
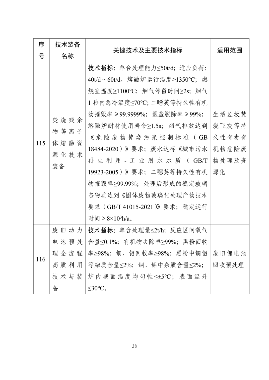
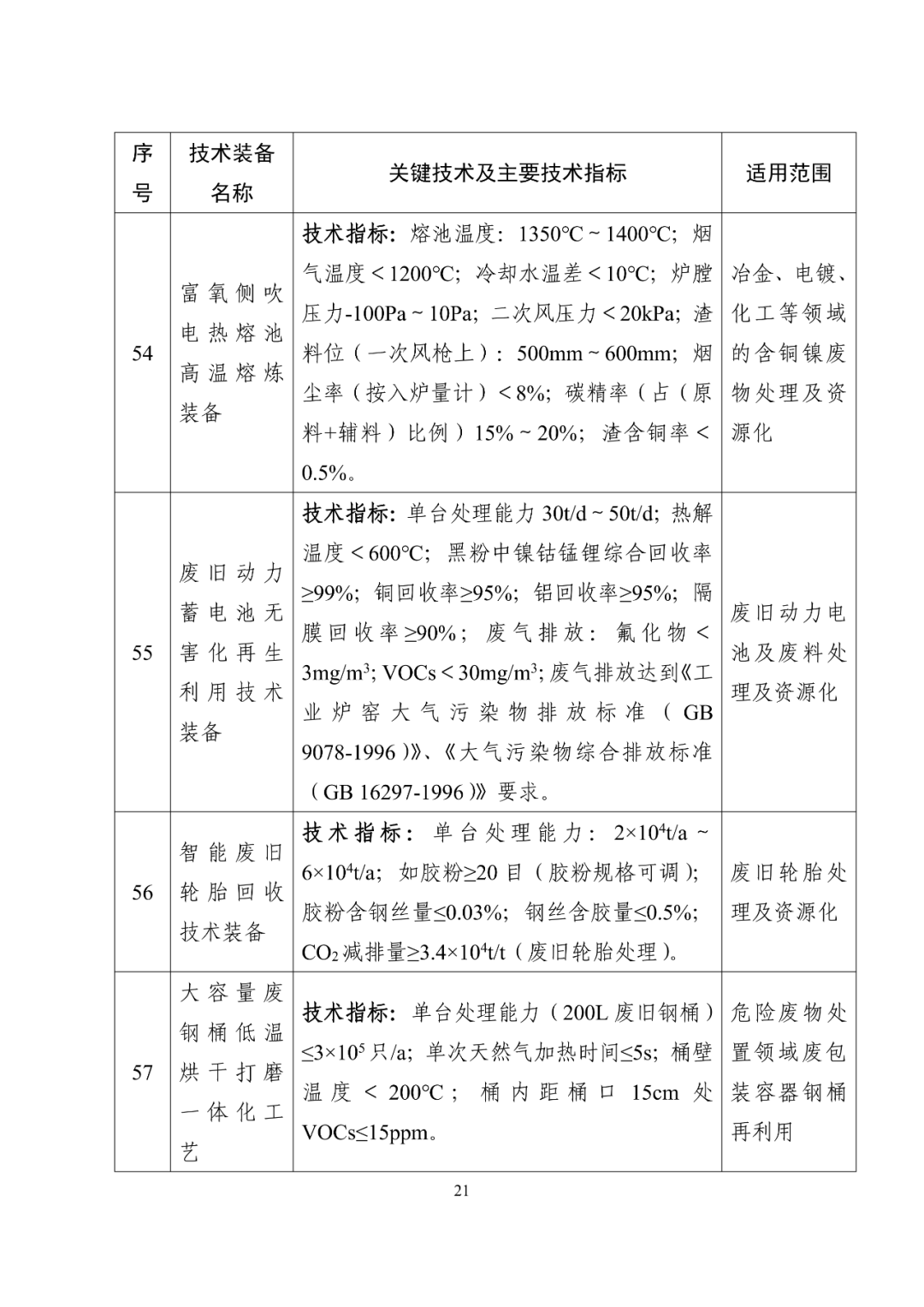
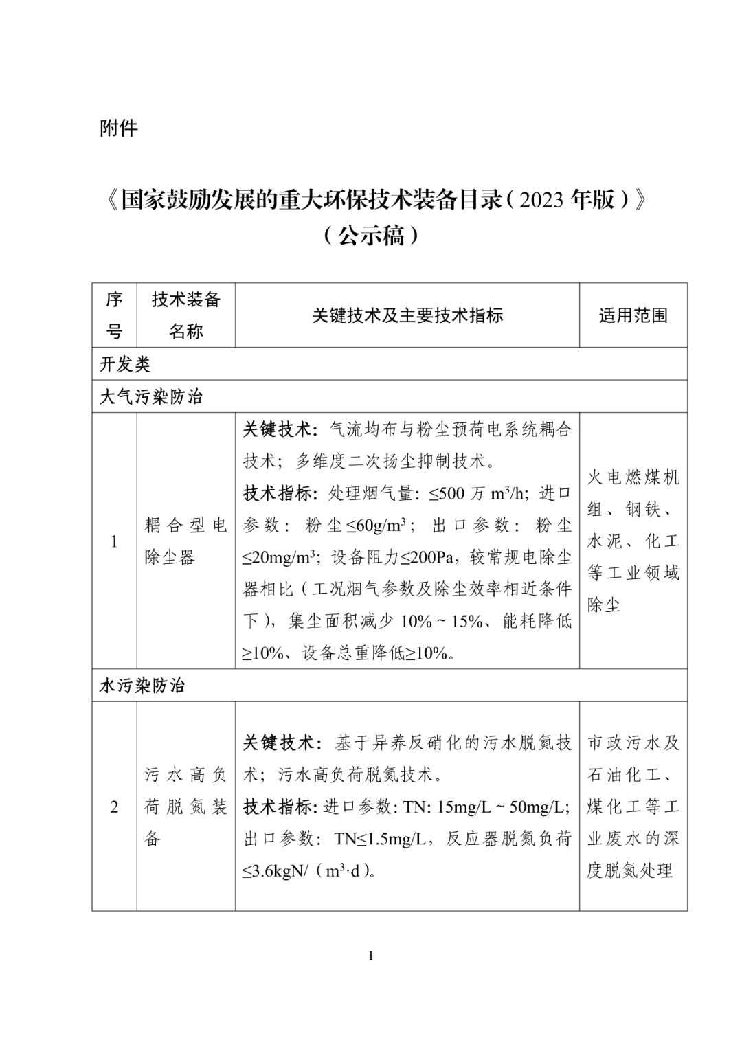
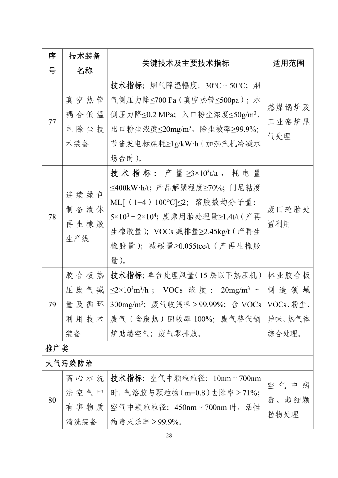
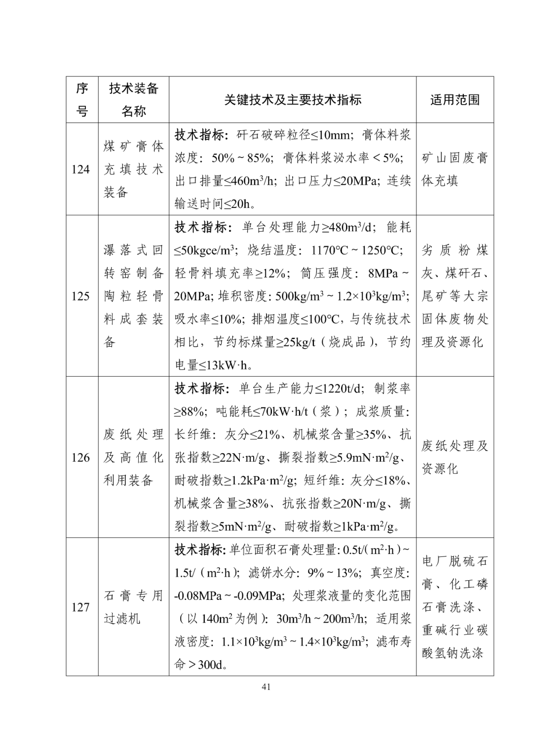
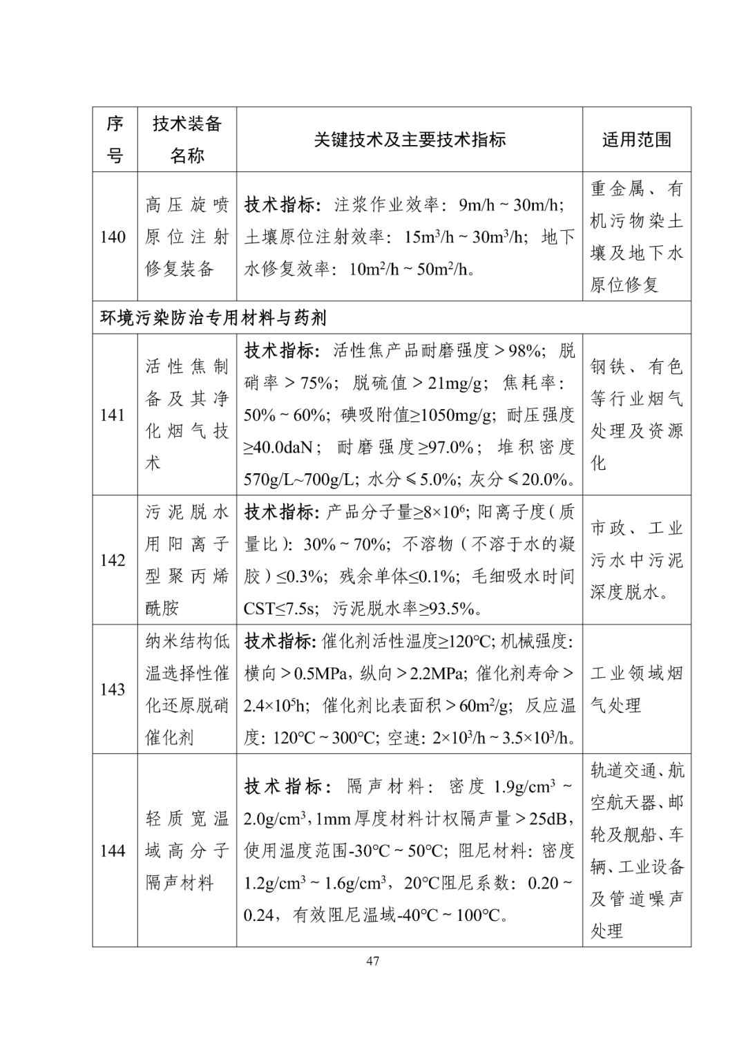
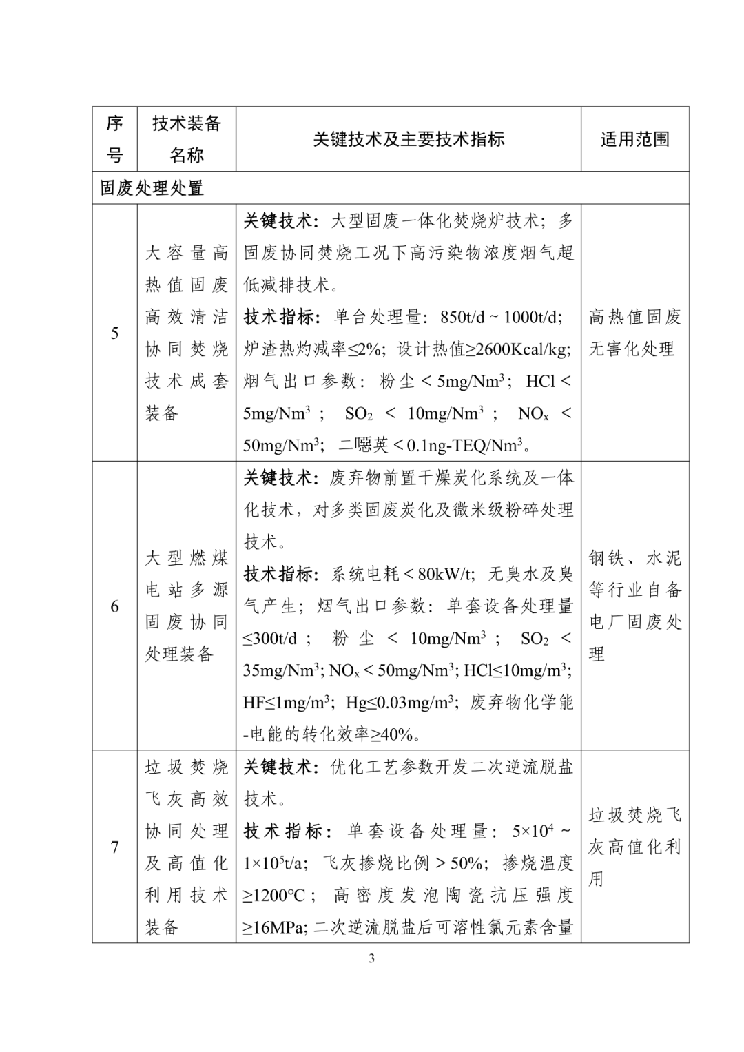
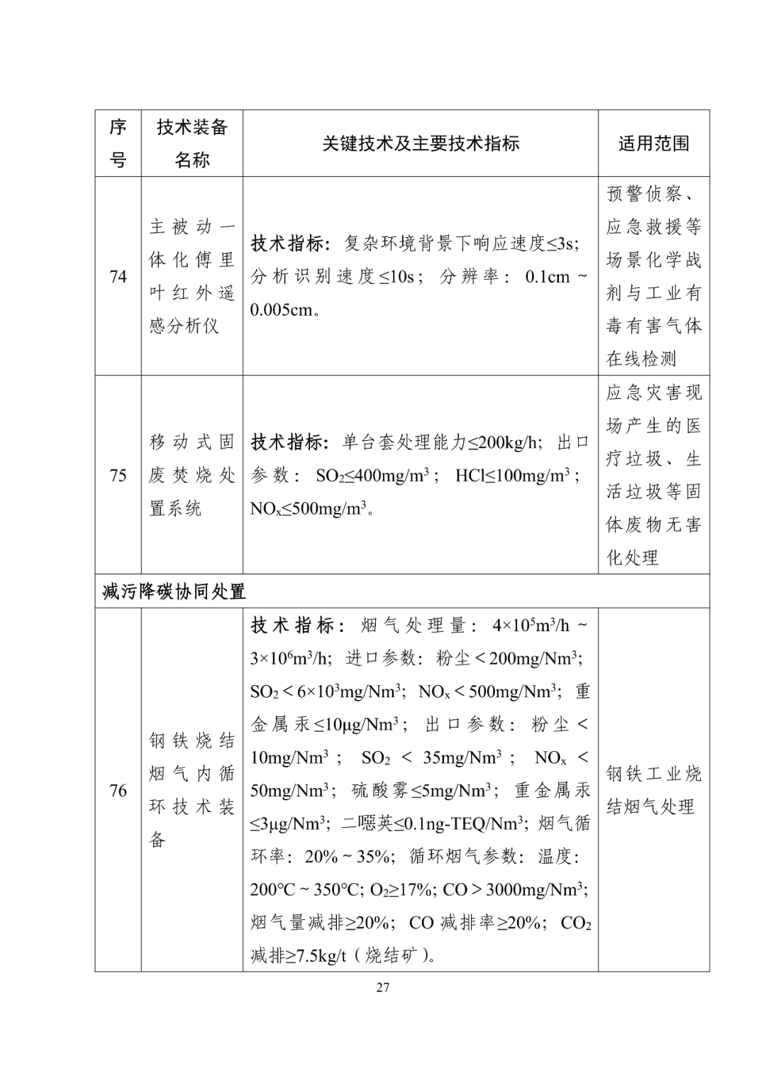
11月30日,工信部公示《国家鼓励发展的重大环保技术装备目录(2023年版)》,公示时间为2023年11月30日至12月6日。其中包括大气污染防治、水污染防治、固废处理处置、环境监测专用仪器仪表、环境污染防治设备专用零部件、噪声与振动控制等。
水污染防治领域有38项技术入选,其中开发类3项,应用类19项、推广类16项。
根据《关于征集2023年国家鼓励发展的重大环保技术装备的通知》(工信厅联节函〔2023〕142号)要求,经企业申报、省级有关主管部门及有关行业协会推荐、专家评审等,工业和信息化部、生态环境部共同组织编制了《国家鼓励发展的重大环保技术装备目录(2023年版)》。现予公示,如有异议,请在公示期内与我们联系,并提交相关证明材料。
公示时间:2023年11月30日至12月6日
:010-68205364,010-68205337(传真)
邮 箱:jsc@miit.gov.cn
附:《国家鼓励发展的重大环保技术装备目录(2023年版)》(也可点击“”查看)
(来源:工业和信息化部)
相关链接:工信部发布“国家鼓励发展的重大环保技术装备目录(2020年版)”
品牌推广/技术合作/新媒体宣传/论坛培训
请在后台回复合作,留下电话,我们会尽快与您联系
本文由丨工业水处理丨精编发布
编辑:文海|审核:麦西夫
、转载、投稿
