高效率
DrMOS
大数据、云计算、人工智能的兴起,通信基站、数据中心及自动驾驶等终端应用都需要耗电更大的CPU、GPU及ASIC来支持更强劲的算力需求。这对供电电压调节模块(VRM)提出了严峻挑战,包括:更高的效率、更高的功率密度,同时满足极高的瞬态响应要求。多相Buck电源(多相控制器+DrMOS)正是低压、高功耗应用场景的最佳解决方案。
DrMOS
矽力杰DrMOS方案
矽力杰SQ29670是一颗单芯片SPS/DrMOS,芯片内部集成解耦电容,MOSFET,驱动及控制单元,采用业界标准封装。通过优化的驱动和死区控制逻辑,能够实现高效率、高功率密度以及良好的散热性能。通过使用AutoZero运放,提供了高精度,快速响应的IMON波形。严密的控制和保护逻辑使其能轻松兼容主流的前级控制器,适用于CPU,GPU以及POL的电源设计。
SQ29670
16V/70A集成功率级DrMOS
◆ 70A连续电流输出能力
◆ 集成功率MOS和驱动电路
◆ 开关频率高达2.0MHz
◆ 内部集成的解耦电容
◆ 3.3V PWM输入,兼容三态逻辑
◆ 5uA/A 精确电流采样上报
◆ 8mV/℃ 内部温度采样上报
◆ VDRV/VCC/VBST/VIN 欠压保护
◆ 过热保护
◆ 可编程的逐周期峰值电流保护和谷值电流保护
◆ 负电流保护
◆ 三态中自举电容充电功能
◆ 基于TMON和IMON引脚的故障上报功能
◆ 业界标准的LGA5x6-41和LGA4*6-34封装
DrMOS
典型应用
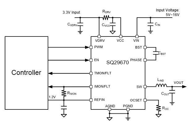
SQ29670典型应用框图
SQ29670支持5V~16V的Vin电压范围。支持3.3V电平的PWM输入信号并兼容三态输入信号。死区时间,传播延迟和驱动边沿的调整使其可以高效安全运行。
SQ29670内部集成了8mV/℃的温度传感器并可通过TMON实时报告温度,25℃下典型输出电压为800mV。TMON内部可上拉或下拉用作故障标志位,同时IMON内部可在故障时上拉或下拉到固定电平用于指示故障类型。
SQ29670可以实时采样内部MOSFET的电流信息并重建为与电感电流成正比的三角波,内建的温度补偿使其能达到5uA/A ±5%的精度输出。SQ29670支持包括OCP,NOCP,OTP等多种保护,以实现安全可靠运行。
SQ29670 IMON 波形
SQ29670 IMON精度曲线
SQ29670 效率曲线
SQ29670 开关波形
Silergy
Computing Power
随着多核架构处理器的普及,微处理器(CPU/GPU等)所需的功率急剧增加,对电压调节模块(VRM)提出了更高的要求,传统方案中,采用分立的上管,下管MOSFET与驱动器来搭建电路,SPS/DrMOS将MOSFET与其驱动器集成到单个芯片上,从而实现了电源的高效率和高功率密度。
SQ29670通过高度集成,与优化设计,提供了高效率的DrMOS方案,为提高电源整体效率,减小系统尺寸提供了帮助。
文章及图片来源 矽力杰
点击“”预订展位
参考资料:
WSCE
举办地区:广东
展会日期:2025年08月27日-2025年08月29日
开闭馆时间:09:00-18:00
举办地址:深圳市福田区福华三路深圳会展中心
展览面积:60000
观众数量:50000
举办周期:1年1届
主办单位:中国汽车工程学会
