当今时代,数字技术、数字经济是世界科技革命和产业变革的先机,发展数字经济已成为推进我国现代化进程的重要驱动力,AIoT企业在其中扮演着先锋角色。数字经济的发展增速较快,2022年中国数字经济规模达50.3万亿元,同比增长10.3%,而去年GDP增速只有3.0%。产业数字化的体现已经日益明显,基层人们生活的便利性大大增加,比如扫码支付、刷码乘车、智能门锁等;企业层的降本增效;政府的智慧化统筹等等,我们看见越来越多创新技术与传统产业的“双向奔赴”。而以上的种种升级体验,来自于无数AIoT企业的成果,他们提供的核心器件、软硬件产品、系统集成方案等等,共筑了逐渐智能的生活。
在2023“物联之星” 中国物联网行业年度榜单活动上,这里将聚集AIoT产业众多玩家,呈现他们近年来的最新成果。2023物联之星已于11月1日开启申报,今日将正式面向全网开启人气投票,朋友们可以通过以下方式为心仪的企业投票:PC端:https://vote.iotworld.com.cn/vote.html
投票提示:
- 每个账号在网页中每天可以给每个企业投一票,在“物联网展”可额外投一票。
- 企业可以在参选详情页或“物联网展”将企业主页以海报的形式分享出去邀请朋友帮忙聚人气,人气越高,实时人气排名越靠前。
- 人气投票:2023-11-08至2023-12-25;奖项申报:2023-11-01至2023-12-25。
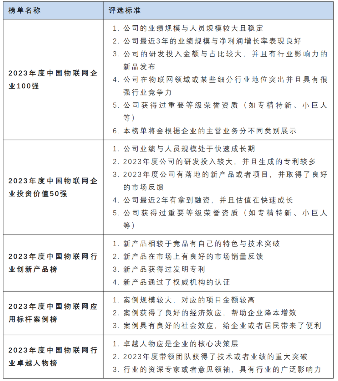
本届榜单设置五大榜单,分别是:2023年度中国物联网企业100强、2023年度中国物联网企业投资价值50强、2023年度中国物联网行业创新产品榜、2023年度中国物联网应用标杆案例榜、2023年度中国物联网行业卓越人物榜,欢迎物联网全产业链企业进行自主申报。参选企业进入物联之星官方网站(https://vote.iotworld.com.cn/),点击“申报奖项”或“我要申报”,输入企业完整名称(如2022年度有申报的企业会自动填充部分基础信息,修改和完善基础资料重新提交即可参与2023年度的申报),填写基础资料后点击“提交”跳转下一页进行榜单勾选申报。
在榜单参选项目页,勾选申报的榜单,填写资料(如2022年度有申报的企业可点击“查看往届申报资料”,查阅往届申报的榜单和往届企业填写的资料),最后点击“提交”即可完成本届物联之星申报。
企业提交参选资料后,通过审核后即可在物联之星官网和“物联网展”上展示,届时可以分享链接或详情页,或在参选企业/产品/案例/人物详情页上可生成专属海报。
榜单设置及参选标准如下图所示:
活动时间安排如下:
- 奖项申报: 2023年11月1日-2023年12月25日
- 人气飙升: 2023年11月8日-2023年12月25日
- 评委投票: 2023年12月26日-2023年12月28日
- 结果公布: 2023年12月29日
- 颁奖典礼: 2024年1月12日(IOTE生态行-苏州站)
联系我们获取更多信息:
- 陈江汉(咨询宣传方案详细):手机:(微信同号)邮箱:cjh@ulinkmedia.cn
- 张中良(咨询奖项详细):手机:(微信同号)邮箱:zzl@ulinkmedia.cn
- 物联之星组委会(咨询申报填写详细):手机:(微信同号)邮箱:hwq@ulinkmedia.cn
~END~
参考资料:
IOTE
举办地区:广东
展会日期:2024年08月28日-2024年08月30日
开闭馆时间:09:00-18:00
举办地址:深圳市宝安区福海街道和平社区展城路1号
展览面积:60000
观众数量:100000
举办周期:1年1届
主办单位:深圳市物联网产业协会
