生物安全
2023年10月21日下午,第十二届李曼中国养猪大会《分会1-生物安全》在西安国际会展中心二楼多功能C厅隆重召开。本场会议的主持人为明尼苏达大学的马克·施瓦茨。
会议日程:
生物安全
主持人:马克•施瓦茨
1:30am - 实施内部和外部生物安全措施,减少 PRRSV 爆发,并努力消除繁殖群中的病毒,马克•施瓦茨,明尼苏达大学
2:00am - 规模化猪场外部生物安全风险评估,王孝彬,托佩克 (中国)
2:30am - 猪场空气过滤系统的选择和运维,陈建峰, 独立养猪顾问
图 马克·施瓦茨,明尼苏达大学
蓝耳病毒在20世纪90年代初被分离,包括欧洲(PRRSv-1)和北美(PRRSv-2)。美国猪肉生产商每年6.64亿美元的成本在繁殖和呼吸系统疾病。目前对蓝耳病毒重大知识差距依然存在,如传播模式和风险因素。
2017年美国农业部对蓝耳普查情况如图,表明蓝耳感染广泛。
减少猪群PRRSV暴发的具体管理策略:
将养猪场设在养猪密度低的地区;精液和后备母猪在使用或进入前确认PRRSV PCR阴性
专用农场间运输车辆;对所有与生猪收集点、屠宰厂或其他养猪场接触的生猪运输车辆进行清洗、消毒和控制加热;农场之间的人员流动最小,并且只有在任何PRRSV阳性猪场停产的时候;设备和用品在进入农场前在受控温度(32°C)下隔离10天
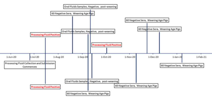
当母猪场暴发PRRSV时,为了让繁殖群恢复到PRRSV阴性状态,可以执行以下的方案:
1、 猪流PRRS状态的确定。母猪场样本:仔猪处理液、血清。保育,断奶到育成场样本:口腔液、血清。
2、 全群体病毒暴露。处理液监测,每个猪栏一个样品,60份血清样本阴性的哺乳仔猪,5混1。
3、 检测结果呈现阴性的时间持续6周,这期间如果处理液或血清呈阳性,6周的时间需要重新计算。
4、 猪群体PRRSV阴性恢复,后备猪只进入,继续每月对仔猪处理液进行PRRSV监测。
马克最后分享了几个农场蓝耳清除的实例:
农场A:
农场B:
农场C:
农场D:
图 王孝彬,托佩克种猪(上海)有限公司
在当下非洲猪瘟的严峻背景下,各大养殖企业在生物安全管控措施上投入大量的人力、物力和财力,但实际执行可能也未到理想结果。因此通过简化流程,规范操作,来制定一套简单、有效、易执行的科学性防御措施,显得尤为重要。
王孝彬首先指出目前在生物安全措施执行过程中可能出现的问题,如员工对方案的理解不同;流程繁琐难以执行;敷衍式操作;重复性操作,显示出生物安全审计工作的重要性。
报告接着从以下9个方面,评估了7个规模在700-3000头不等的规模化猪场的外部生物安全流程。
结果表明7个猪场中,分值最高的为86.46%;最低分值为71.74%,说明不同养猪企业都会出现不同程度的生物安全风险漏洞或者生物安全执行过程中存在操作错误。
1、 猪场选址及周边地分情况:只有1个猪场的位置选址是比较理想的状态(91.74%),其他6个猪场的选址评分都比较低。
2、 人员管理得分情况:有5个猪场是接近于85%或者更高,说明对人员的管控上投入了很多的精力。
3、 动物和精液引入得分情况:部分猪场存在一些生物安全风险漏洞(66.12%)。
4、 车辆运输得分情况:71.42%(5/7)的猪场在车辆管理和运输上存在一定的生物安全风险管控漏洞。
5、 饲料和饮水管理得分情况:无法管控饲料原料的来源,是否使用病毒缓释剂,是都对饮水消毒和检测。
6、 物资管控得分情况:7个猪场都做的很好。
7、 病死动物的管理得分情况:7个猪场都做的很好。
8、 粪污管理得分情况:85.71%(6/7)的猪场是管理的非常好的
9、 虫害控制得分情况:虫害控制在本次的生物安全审视过程中是出现生物安全风险漏洞最高,评估分值差异性最大的项目,往往也是日常生活中最容易忽视的问题。
其中生物安全风险低到高分别为:死亡动物管控=物资管控>粪污管理>动物和精液>人员管控>饲料和水管理>车辆管理>猪场选址>虫害控制。
最后王孝彬总结到:
1、定期进行生物安全评审可以帮助猪场查找生物安全管理漏洞,评估生物安全操作的准确性,对于不符合生物安全措施的操作及时整改。
2、从生物安全审计的结果来看,每个养殖公司都会存在一些生物安全管理漏洞。ASF爆发之后,对于人员、物资、车辆、猪只及精液、死亡猪只处理等风险因素的管控比较严格,但是容易忽视对于灭鼠、防鸟、防猫狗等其他动物的管控。
3、养殖企业可以自己制定的生物安全方案设计审计内容用于体系内部生物安全审计工作,评审内容越详细,反应出的问题可能越多。
4、从发病后的感染途径分析反推生物安全评审的结果可以得知,追本溯源的结果与生物安全审视结果存在一定的相关性,说明本次生物安全审计过程中存在的生物安全漏洞很可能会成为猪场发病的重要因素。
1、 猪场空滤的主要目的是为了有效的防控蓝耳病
蓝耳病还是养猪业目前最大的威胁,HP毒株/或类NADC30/34。与“蓝”共舞似乎是不可行的,净化在技术上是可以实现的,但难度大、成本高。
初效+亚高效的空气过滤系统被证明防控PRRS是有效的,1um-3um粉尘颗粒过滤效率95%以上,但只用初效过滤或G4棉估计不行。
PRRS中招,尤其大的生产体系,虽然净化有难度,但空气过滤系统有可能帮助防止新的病毒进入,避免疾病更复杂化。
栋舍之间阻断蓝耳病毒的可能性有的,正压空滤+小间化单元格设计。
2、 空滤是否对防控非瘟有效?
用硬件设施保障,有必要安装空滤系统
空气过滤猪场的防非能力优于非空滤猪场感染的机率小
隔离条件好或亚高效空滤场,感染后拔牙的成功率也高
健康度高的猪群非瘟似乎发病几率也小,维持母猪群高健康度也是必要的
基于以上的逻辑判断,借鉴欧美成熟的技术经验,在养猪密度较大、感染风险较高的区域,投资空滤系统是比较理性的选择,至少可以防蓝耳病
3、 空滤通风方式的选择
正压吹风,房舍密闭性要求低,容易管理;负压抽风,房舍密闭性要求高,出入口不容易控制;微正压通风,应该可行,控制逻辑复杂;不建议半过滤或只做初效过滤。
公猪站建议:空调+正压双层亚高效或高效空滤(0.3μm-1μm粉尘颗粒过滤效率99.97%)。
种猪场和PS场 选址隔离条件不好时,建议装正压空气过滤系统
陈建峰强调,材料选择很重要,但是制定施工规范、现场培训和监督也很关键。另外密封性,聚氨酯喷涂是解决密闭性最佳解决方案之一。
过滤器在肉眼检查时状态良好,至少每周由专人负责用红光手电筒,在关灯情况下,做暗室检测,荧光粉据说也是比较好的办法。
1、 通风量的考量、空滤系统安装、运营和维护
使用以下方式配合降温:小窗进风或风筒配合滴水。极端气候条件地区,夏天太热,最好精准通风,通风量小,但体表风速可以达到0.3-0.5m/s。集中空滤进风、集中出风,夏季湿帘、冬季热交换(比较适合华北地区),通风管、PVC板或进风小窗结合。
最后陈建峰总结,提高生产效率是最佳甚至是唯一的出路。养猪企业的最大竞争力来自于技术路线的决策,决策者的认知越深,竞争力越强,其它生产要素都可以获取,唯有认知以外的钱很难赚到。
供稿:曲东帅 丹俄国际
审校:陈芳洲
第十二届李曼中国养猪大会
第十二届世界猪业博览会
2023年10月20-22日 西安国际会展中心
咨询电话:010-62928860
大会官网:www.lemanchina.com
参考资料:
WSE
举办地区:四川
展会日期:2024年10月25日-2024年10月27日
开闭馆时间:09:00-18:00
举办地址:成都市天府新区福州路东段88号
展览面积:150000
观众数量:150000
举办周期:1年1届
主办单位:美国明尼苏达大学
