| 关于《医疗美容广告发布规范》团体标准征求意见的通知--聚展 - 展会网
首页 展会资讯 个人护理资讯 成都市医疗美容产业协会 | 关于《医疗美容广告发布规范》团体标准征求意见的通知

成都市医疗美容产业协会 | 关于《医疗美容广告发布规范》团体标准征求意见的通知

来源: 聚展网 2023-09-19 13:22:45 150 分类: 个人护理资讯
个护前沿
慧眼看美业

来源:全国团体标准信息平台

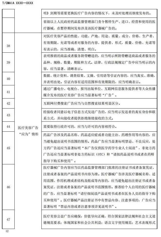
图片

各会员单位:

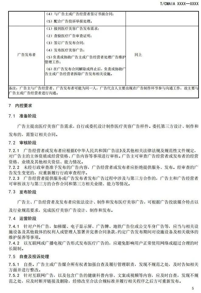
根据《成都市医疗美容产业协会团体标准制定程序》及相关文件要求,《医疗美容广告发布规范》团体标准(征求意见稿)已由相关单位起草完成,现面向全协会会员征求意见。请查看标准的征求意见材料,并于2023年09月30日前将标准征求意见以电子邮件方式发送至成都市医疗美容产业协会秘书处。

:刘诗珮    电话:

邮箱:shipei.liu@hotmail.com

附件:《医疗美容广告发布规范》(征求意见稿)

成都市医疗美容产业协会
2023年08月30日

图片

图片

图片

图片

图片

图片

图片

图片

图片

图片

图片

图片

图片

图片

图片

图片

图片

图片

图片

图片

图片

图片

图片

原文链接:https://www.ttbz.org.cn/Home/Show/62032/

为了更好地帮助大家精准对接行业资源,

商图新设化妆品研发专业社群,期待您的加入!



往届回顾



 【圆满落幕】InnoCosme2023技术热点趋势与法规政策解读专场-第七届化妆品技术峰会


  InnoCosme Awards 美耀奖耀世揭晓!翘楚云集,共襄美业盛会


 【2月10日讲演摘要】InnoCosme2023功能性护肤品专场-第七届化妆品技术峰会


 【2月10日讲演摘要】InnoCosme2023未来化妆品专场-第七届化妆品技术峰会


 【2月9日讲演摘要】InnoCosme2023功能性护肤品专场-第七届化妆品技术峰会


 【2月9日讲演摘要】InnoCosme2023未来化妆品专场-第七届化妆品技术峰会


相约InnoCosme2024

咨询合作事宜,欢迎联系

手机:180 1793 9885(同微信)

邮箱: innocosme@bmapglobal.com

声明:文章部分图文版权归原创作者所有,不做商业用途,如有侵权,请与我们联系删除。
来源:聚展网
展位咨询
个人护理行业展会
广州美博会-广州美容展
2025.03.10-03.12
CIBE
深圳华南国际美容展-华南美博会
2024.07.04-07.06
South China Beauty Expo
中东迪拜美容展览会
2024.10.28-10.30
Beautyworld Middle East
日本美容及化妆品展-日本药妆展
2024.08.30-09.01
Japan Drugstore Show
波兰华沙美容展览会
2025.09.12-09.14
Beauty Days
荷兰欧洲个人护理及化妆品原料展览会
2025.04.08-04.10
in-cosmetics Global
  • icon 电话
    展位咨询:0571-88683357
    观众咨询:0571-88611413
  • icon 客服
  • icon 我的
  • icon 门票
  • 展位
    合作
Baidu
map