日前,科技部正式发布《国家绿色低碳先进技术成果目录》,目录包括以下六个领域的共85项技术成果:
1. 水污染治理领域(18项),包括城镇生活污水高效处理及资源化、城镇污水处理厂精细化运行、农村生活污水处理、工业废水处理、水环境综合整治等。
2. 大气污染治理领域(15项),包括工业烟气除尘脱硫脱硝及多污染物协同控制、重点行业挥发性有机物(VOCs)污染防治及回收、移动源污染控制等。
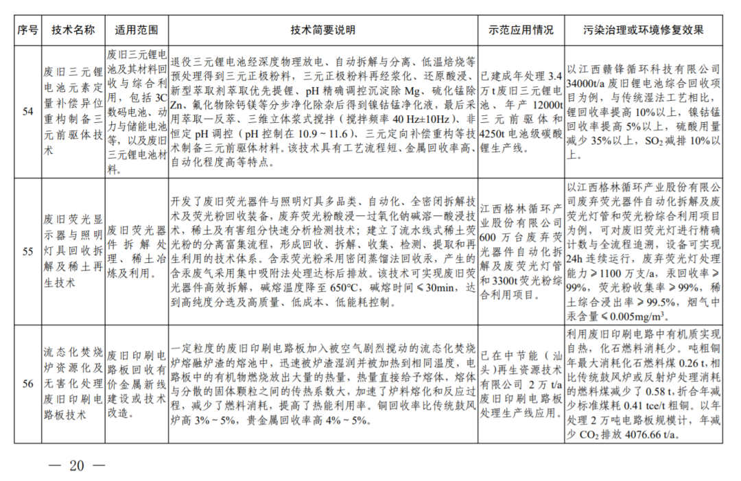
3. 固体废物处理处置及资源化领域(23项),包括有机固体废物、生活垃圾、危险废物、大宗工业固体废物、电子废物的处理处置及资源化等。
4. 土壤和生态修复领域(10项),包括污染地块、工矿用地的土壤修复及脆弱环境生态修复等。
5. 环境监测与监控领域(6项),包括生态环境质量、污染源和环境应急监测与监控等。
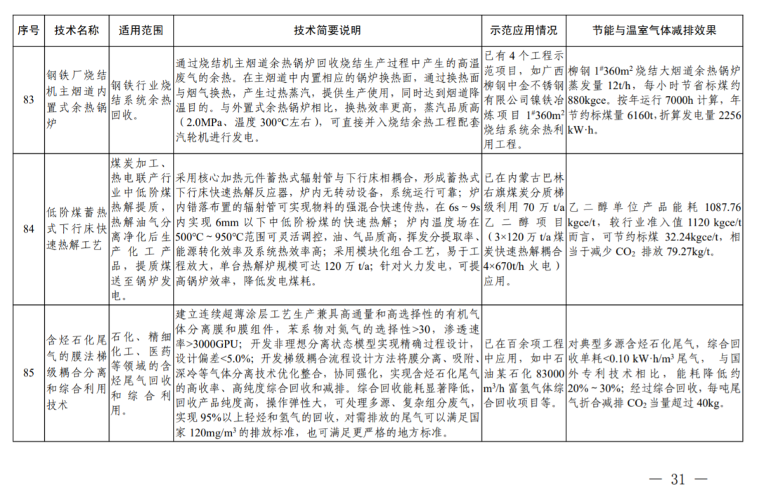
6.节能减排与低碳领域(13项)包括用能设备节能降碳、工艺改造节能减排、余热余压节能低碳、煤炭高效清洁利用等。
据工业水处理整理,水污染治理领域18项中,有9项与工业废水相关,涉及造纸、纺织、化工、半导体、煤化工、食品、电镀、制药等行业及含重金属、高盐、工业园区废水处理技术,分别为:
纳米平板陶瓷膜污水处理技术及一体化装备;
用于工业废水深度处理的超滤膜芬顿技术;
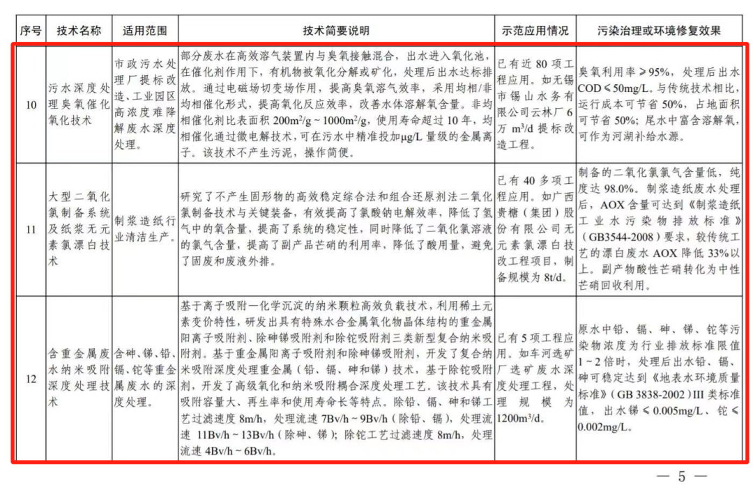
污水深度处理臭氧催化氧化技术;
大型二氧化氯制备系统及纸浆无元素氯漂白技术;
含重金属废水纳米吸附深度处理技术;
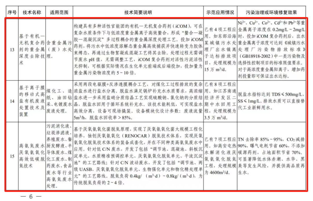
基于有机-无机复合药剂的重金属深度去除技术;
基于离子膜的移动式高盐有机废液处置技术及装置;
高氨氮废水厌氧氨氧化高效低碳脱氮技术;
高盐高浓度氨氮废水气态膜法处理技术。
85项技术成果具体如下(点击“”可查看技术详情):
(来源:科技部、工业水处理公众平台)
品牌推广/技术合作/新媒体宣传/论坛培训
请在后台回复合作,留下电话,我们会尽快与您联系
本文由丨工业水处理丨精编发布
编辑:文海|审核:麦西夫
、转载、投稿
