8月28日文化和旅游部印发《文化和旅游部关于公布首批文化和旅游部技术创新中心建设名单的通知》,明确启动12个首批文化和旅游部技术创新中心建设的工作。音王电声股份有限公司与浙江音乐学院共建的沉浸声文化和旅游部技术创新中心上榜。
名单如下:
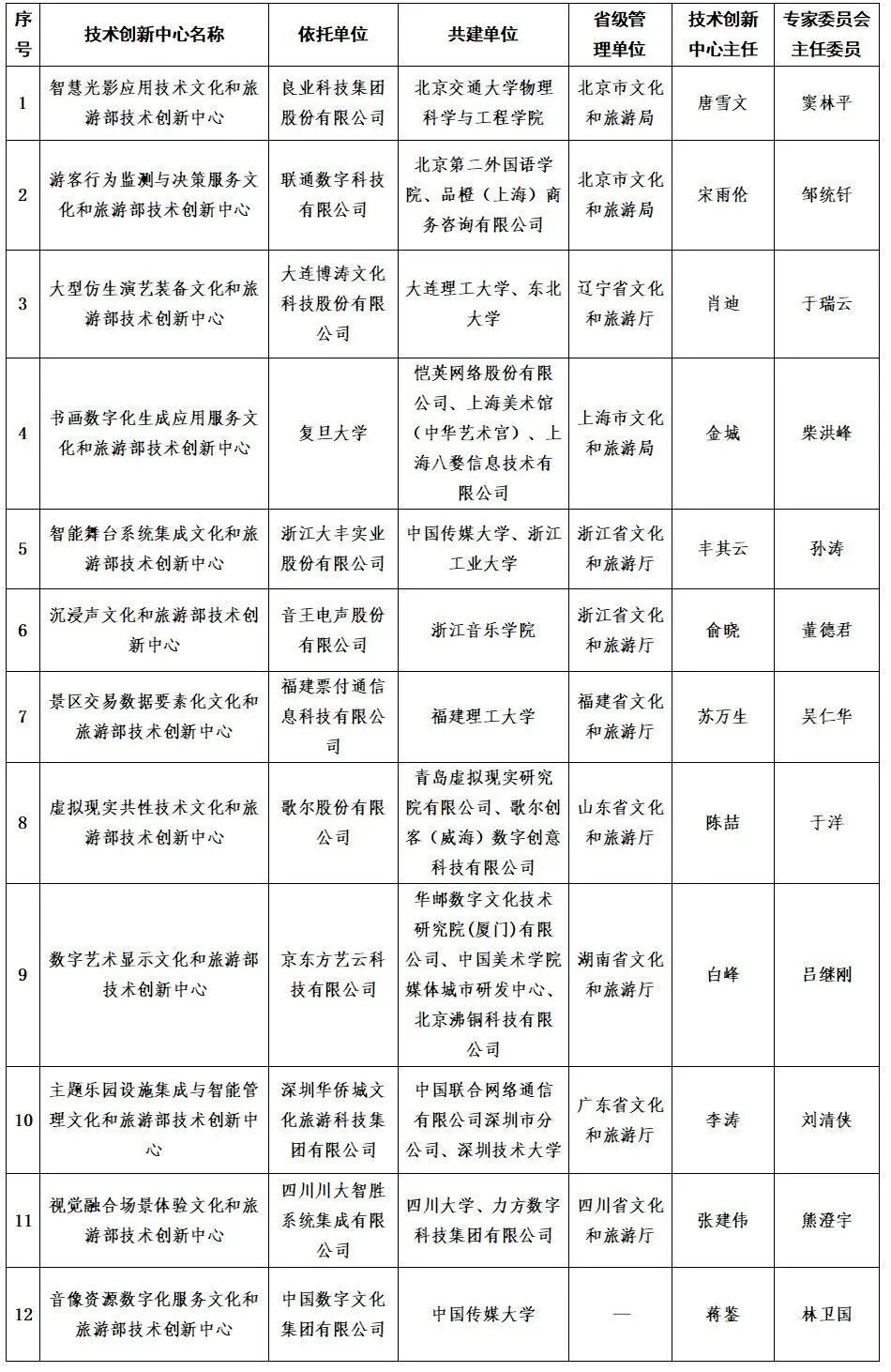
首批文化和旅游部技术创新中心建设名单主要涉及演艺装备、游乐设施、智慧旅游与景区建设、艺术显示与交互体验、文化数字化与智能化等特色鲜明、应用性强的场景,位置部署在北京市、辽宁省、上海市、浙江省、福建省、山东省、湖南省、广东省、四川省,依托单位既有行业知名企业,又有国内重点高校。按照相关规定不超过1年,届时通过验收的将转入正式运行阶段。
音王沉浸声文化和旅游部
技术创新中心概况
中心以文旅沉浸声新场景新应用为定位,以HOA沉浸声技术体系及相关开放国际标准为参考,打造自主可控、安全可靠的文旅业态沉浸声技术体系、相关标准和完整的产业生态为发展目标,致力于解决文旅沉浸声相关技术标准、软硬件产业生态、沉浸声内容制作等行业关键问题,开展沉浸声软硬件技术链、沉浸声相关技术标准、内容制作工具和流程等研究方向的技术创新,实现沉浸声在文旅新业态、新应用中的工程化和产业化。
为满足沉浸声在文旅领域的应用,软硬件技术研究的重点方向主要包括基于HOA的声场合成渲染算法研究,仿真实现、FPGA硬件算法平台研发,及满足文旅需求的64通道7阶精度沉浸声核心处理器系列开发等。为满足上述应用对大量数字音频传输的需求,研发支持AES67标准的64x64多通道数字音频传输协议,传输模组,MacOS及X86平台虚拟声卡驱动;为打造完整的文旅沉浸声产业链,研究开发包括16x16前级矩阵处理器、HOA沉浸声处理器后端16通道DSP处理数字传输功率放大器及各种规格有源、无源同轴点声源音箱系列等前后端完整产品链。
针对沉浸声内容相关制作工具缺乏、特别是基于HOA制播体系的制作工具缺失的问题,基于HOA的沉浸声音频内容创意及制作工具,依据目前成熟的DAW内容制作系统、制作及效果处理插件及输出内容文件封装格式的研究开发,建立面向文旅业态需求的音视结合内容创作机制和创作工具体系,形成全套成熟解决方案及创作标准,满足文旅业态多场景复杂应用需求。加强对优秀传统剧目沉浸化、IP化的研究,创建文旅市场急需的沉浸声内容及素材库。
依托单位音王电声股份有限公司和共建单位浙江音乐学院,在场地保障上、在人才团队保障上、在经费保障上、在科研保障上、在产业化推广应用上,均可为技术创新中心建设和成果产业化提供强大的支撑及机制保障。
下一步,沉浸声文化和旅游部技术创新中心将继续推进沉浸声在文旅领域的应用,同时参考HOA沉浸声技术体系和相关开放国际标准,致力于打造自主可控、安全可靠的文旅业态沉浸声技术体系、相关标准和完整产业生态。
来源:文旅之声、音王集团
展位预订火热启动
抢占
市场
先机
主办单位联系:
广东科展国际展览有限公司
电话:
+86 137 6087 1272 /
+86 136 6006 5326
法兰克福展览
电话:
+86 137 0177 3782 /
+86 147 1647 1159
同期展会:第20届广州国际乐器展览会
参考资料:
Prolight+Sound
举办地区:广东
展会日期:2025年05月27日-2025年05月30日
开闭馆时间:09:00-18:00
举办地址:广州市海珠区阅江中路380号
展览面积:190000
观众数量:181154
举办周期:1年1届
主办单位:德国法兰克福展览公司
