首页 展会资讯 电梯资讯 蒂升电梯一维保工被电梯挤压致死!安全才能回家!(含调查报告全文)

蒂升电梯一维保工被电梯挤压致死!安全才能回家!(含调查报告全文)

来源: 聚展网 2023-08-27 11:18:48 224 分类: 电梯资讯

2023年

图片

天津市河北区
诺城广场“2·11”电梯挤压事故
调查报告

天津市河北区诺城广场“2·11”电梯挤压

事故调查组

2023年 3 月 22日



目录
一、事故基本情况
二、事故发生单位及设备概况
三、事故发生过程及应急救援情况
四、人员伤亡、设备损坏和直接经济损失情况
五、事故原因及性质
六、责任认定及处理建议
七、事故防范和整改措施建议
八、事故调查组成员名单及意见

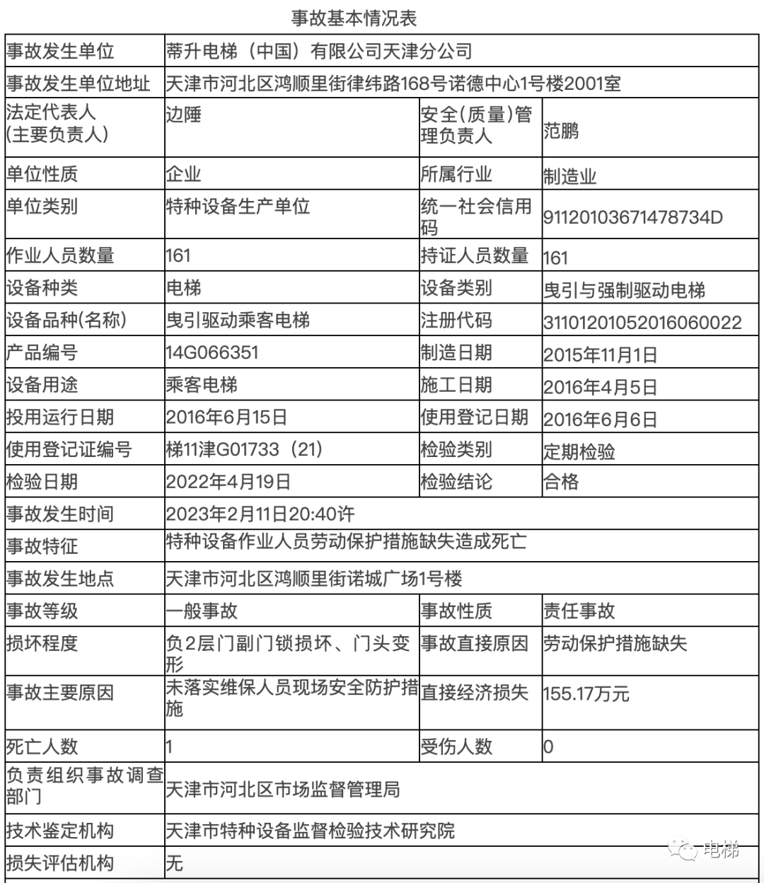
一、事故基本情况  

2023年2月11日,天津市河北区鸿顺里街诺城广场一电梯维保人员在维修电梯过程中挤压受伤致死。详情见下表:

图片


 二、事故发生单位及设备概况
   (一)事故发生单位情况
     1.事故电梯使用单位情况

   事故电梯使用单位为中铁诺德生活服务有限公司天津分公司,该公司于2013年5月23日成立,负责人为张微,营业场所为天津市河北区鸿顺里街宿纬路88号,该公司目前处于正常经营状态。该公司有持证安全管理人员吴某某。

    该公司与蒂升电梯(中国)有限公司天津分公司签订了电梯维护保养合同,由蒂升电梯(中国)有限公司天津分公司负责天津诺德一期(诺城广场)1-13号楼共34台电梯的维护保养工作,合同期限自2022年11月19日至2023年11月18日。双方签订了安全生产管理协议书。

     2.事故电梯维保单位情况

    蒂升电梯(中国)有限公司天津分公司于2008年1月21日成立,负责人为边陲,营业场所为天津市河北区鸿顺里街律纬路168号诺德中心1号楼2001室,该公司目前处于正常经营状态。该公司于2021年6月29日取得了《特种设备生产许可证》,许可证编号为:TS3312249-2025,具有电梯安装(含修理)资格,有效期至2025年6月28日。

   (二)事故发生设备情况

    事故电梯位于天津市河北区鸿顺里街诺城广场1号楼,产品型号为HGP-1350-CO120,注册代码为016060022,出厂编号14G066351,内部编号为1#-L6,额定速度为2m/s,控制方式为集选(单控),驱动方式为曳引,额定载重量为1350kg,层站门数为27层27站27门。设计和制造单位为日立电梯(中国)有限公司,安装单位为天津日立电梯工程技术服务有限公司,检验单位为天津市特种设备监督检验技术研究院,设备下次检验日期为2023年4月,最后一次维保日期为2023年2月6日。

   三、事故发生过程及应急救援情况

    (一)事故发生过程

   诺城广场电梯维护保养工作由蒂升电梯(中国)有限公司天津分公司维保员张某、张某A和齐某某(死者)三人负责2023年2月11日,事故发生时,现场由张某和齐某某(死者)进行电梯维修作业。

   2023年2月11日16:22张某接到中铁诺德生活服务有限公司天津分公司(诺德中心项目)物业工程部主管吴某某微信告知诺城广场1号楼电梯(注册代码:016060022)故障(1层电梯门无法关闭)。齐某某于16:30左右到场进行断电,18:00合闸后重启设备发现故障仍未解决。19:00张某到达现场后将电梯调成检修状态,之后齐某某离开。齐某某于20:10左右返回后,二人开始对电梯进行检查。张某去了负3层下到底坑,齐某某未佩戴安全帽从负2层上到了电梯轿顶,在张某检查完轿底称重后,通知齐某某将电梯向上开,齐某某得到指令后试图将电梯向上开,此时负3层电梯门处于开启状态且无法完全关闭,电梯无法上行。齐某某于电梯轿顶手动操作电梯门试图将其关闭,在电梯门关闭到位后,轿顶检修和急停按钮都没有按下,电梯立即启动向上运行(从层门外显示器可以看到有向上运行的指示箭头)。此时齐某某未佩戴安全帽、未系安全带,且仍处于俯身手动操作电梯门的姿态(身体贴近井道壁,身体处于轿门门头与井道壁之间),向上运行的电梯轿厢将齐某某挤压在轿门门头与井道壁之间并继续向上运行,直至电梯运行到负二层层门门头位置时,齐某某身体碰撞负2层机械锁,导致负2层验证层门门锁锁紧的电气装置断开,电梯停止运行。

   20:40左右,张某在底坑发现电梯向上运行过程中轿厢发生晃动,同时听到齐某某呼叫,张某立即从负3层离开底坑,至负1层,打开层门,发现齐某某卡在轿厢与井道壁之间。

(二)应急救援情况

    张某在发现齐某某卡在轿厢与井道壁之间后立即尝试解救,发现无法成功后于20:45电话通知吴某某和张某,同时拨打了119和120。吴某某到达之后两人继续尝试解救齐某某未能成功。随后119及120赶到对齐某某开展救援工作,将人救出后立即送往中国人民解放军联勤保障部队第九八三医院救治,齐某某于当日22:47经抢救无效死亡。

    四、人员伤亡、设备损坏和直接经济损失情况

    (一)人员伤亡情况

     事故导致1人死亡。

    死者信息:

    齐某某,性别男,身份证号:*。蒂升电梯(中国)有限公司天津分公司正式员工,维保技术员岗位,双方签订了劳动合同,合同期限自2022年1月4日至2025年1月31日,齐某某持有中华人民共和国特种设备安全管理和作业人员证书,发证单位为天津市市场监督管理委员会,作业项目为T(电梯修理),有效期自2021年12月至2025年11月。

    (二)直接经济损失情况

     经蒂升电梯(中国)有限公司天津分公司评估电梯维修损失约为2.5万元。

       人员救治及善后相关费用7.67 万元。

    蒂升电梯(中国)有限公司天津分公司与齐某某家属签署了和解协议,一次性补助金额145万元。

    综上,事故直接经济损失共计人民币155.17万元。(不包含处罚金额)

    五、事故原因及性质

  (一)事故发生直接原因

    直接原因为齐某某在电梯维修过程中,未落实公司关于劳动保护措施的规定,未遵守公司安全操作规程的要求,在进入电梯轿顶作业时,未佩戴安全帽、未系安全带,未将电梯始终设定为检修状态。

   (二)事故发生间接原因

    间接原因为蒂升电梯(中国)有限公司天津分公司主体责任落实不到位,未采取有效措施监督维保人员严格执行本单位关于劳动保护措施的相关规定和安全操作规程,未及时消除事故隐患。

    (三)事故性质

    调查组认为,诺城广场“2·11”电梯挤压事故,是一起电梯维保人员在维修电梯过程中因劳动保护措施缺失造成的责任事故。

    依据《特种设备事故报告和调查处理规定》(国家市场监管总局令第50号)第三条第五项[ 《特种设备事故报告和调查处理规定》第三条“以下情形不属于本规定所称特种设备事故:……(五)特种设备作业、检验、检测人员因劳动保护措施不当或者缺失而发生的事故;……”]的规定,该事故不属于特种设备事故。依据《特种设备事故报告和调查处理导则》(TSG03-2015)2.5.1(3)[ 《特种设备事故报告和调查处理导则》2.5 相关事故 2.5.1 范围 以下事故不属于特种设备事故,但其涉及特种设备,应当将其作为特种设备相关事故:……(3)特种设备作业、检验、检测人员因劳动保护措施不当或者缺失而发生的人员伤害事故;……]的规定,该事故属于特种设备相关事故。该相关事故参照特种设备安全事故进行处理,依据《特种设备安全监察条例》第六十四条第一款第一项[ 《特种设备安全监察条例》第六十四条第一款有下列情形之一的,为一般事故:(一)特种设备事故造成3人以下死亡,或者10人以下重伤,或者一万元以上1000万元以下直接经济损失的;……”]的规定,确定该特种设备相关事故等级为一般事故。

     六、责任认定及处理建议

    (一)责任认定

    1.齐某某,蒂升电梯(中国)有限公司天津分公司维保员。在电梯维修过程中,未落实公司关于防护措施的规定,未遵守公司安全操作规程的要求,在进入电梯轿顶作业时,未佩戴安全帽、未系安全带,未将电梯始终设定为检修状态导致维修过程中电梯突然启动将其挤压致死,对这起事故负有直接责任。

    2.蒂升电梯(中国)有限公司天津分公司主体责任落实不到位,未采取有效措施监督维保人员严格执行本单位关于劳动保护措施的相关规定和安全操作规程,未及时消除事故隐患,对事故的发生负有责任。

   (二)处理建议

    1.鉴于齐某某在事故中死亡,建议不予追究其责任。

    2.建议市场监管部门依照《中华人民共和国特种设备安全法》第九十条第一项[ 《中华人民共和国特种设备安全法》第九十条 “发生事故,对负有责任的单位除要求其依法承担相应的赔偿等责任外,依照下列规定处以罚款:(一)发生一般事故,处十万元以上二十万元以下罚款;……”]给予蒂升电梯(中国)有限公司天津分公司行政处罚。

七、事故防范和整改措施建议

    为吸取事故教训,堵塞漏洞,防止类似事故发生。结合本次事故的实际情况,特提出以下建议:

    蒂升电梯(中国)有限公司天津分公司应进一步落实企业安全生产主体责任,认真学习安全生产相关法律法规和安全技术规范,进一步加强员工安全培训教育,对人员作业进行有效监督,进一步完善现场作业安全考核机制,落实现场作业劳动保护措施,强化隐患排查制度,及时消除事故隐患,保证生产安全。


文章推荐:
(1)电梯人:我既是要债者,也是欠债者!
(2)官方解读:电梯应急通道相关问题!2号修改单“8.7应急救援试验”实施问题!
(3)实拍:德国的一种电梯,没有门,也不停……全球仍有300多台在运行
(4)【电梯招聘 求职 回收 资质 招商 】第606期:31家招聘,有检验岗位

电梯安装工/维保工保险/电梯责任险



电梯雇主责任险、电梯责任险、火热销售中,小投入大保障,大品牌值得信赖!收到保单以后拨打保险公司官方客服电话,即可核实你的投保信息。正规保险,有发票。:(同微信号)

图片


长按这个二维码免费

商务合作请致电:

声明:文章部分图文版权归原创作者所有,不做商业用途,如有侵权,请与我们联系删除。
来源:聚展网
展位咨询
电梯行业展会
广州国际电梯展览会
2024.08.23-08.25
Elevator Guangzhou
德国纽伦堡电梯展览会
2025.10.14-10.17
INTERLIFT
美国电梯展览会
2024.09.23-09.26
NAEC
俄罗斯莫斯科电梯展览会
2025.06.07-06.09
Russian Elevator Week
巴西圣保罗电梯展览会
2025.05.06-05.08
Expo Elevador
越南胡志明电梯展览会
2024.12.05-12.07
VIETNAM ELEVATOR EXPO
土耳其伊斯坦布尔电梯展览会
2025.04.24-04.27
Asansör Istanbul
阿尔及利亚电梯展览会
2024.04.22-04.24
LIFT EXPO ALGERIA
中东迪拜电梯展览会
2024.09.16-09.18
Elevator Show
  • icon 电话
    展位咨询:0571-88683357
    观众咨询:0571-88611413
  • icon 客服
  • icon 我的
  • icon 门票
  • 展位
    合作
Baidu
map