“海宁家纺杯”2023中国国际家用纺织品创意设计大赛将“自然之境”定为主题,自然中蕴藏着至真——规律之道;至善——仁善之德;至美——意境之美,大赛以自然为设计根源,创意设计须呈现出融真善美为一体的艺术境界。本届大赛作品在创意主题、题材选择、表现手法、艺术格调等方面都有所创新和超越。
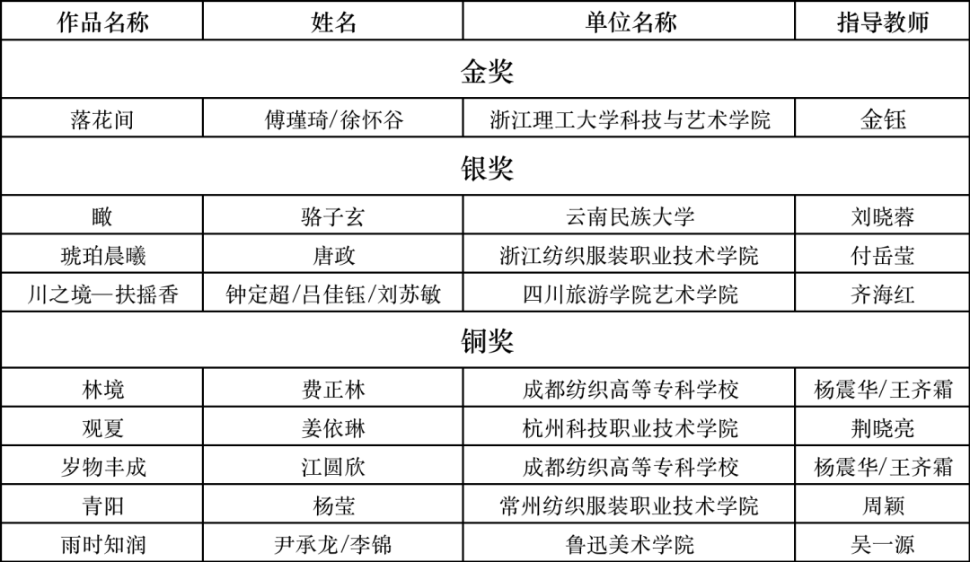
今年大赛共收到来自“家纺创意画稿组”参赛作品1883幅,“整体软装设计组”参赛作品693幅。在浙江省海宁市公证处的全程监督下,经过专家评审委员会的层层遴选,以及根据大赛规则,优秀奖以上获奖作品在中家纺官网上公示一周后,最终确定家纺创意画稿组评选出金奖1名、银奖3名、铜奖5名、评审团奖6名、优秀奖18名、入围奖若干;整体软装设计组评选出金奖1名、银奖3名、铜奖5名、评审团奖4名、优秀奖20名、入围奖若干。
8月12日,由中国家用纺织品行业协会、中国国际贸易促进委员会纺织行业分会、法兰克福展览(香港)有限公司、浙江省海宁市人民政府主办,中国家用纺织品行业协会设计师分会、海宁市许村镇人民政府承办,海宁市家用纺织品行业协会、海宁中国家纺城股份有限公司、海宁市许村镇时尚产业新生代联合会协办,中国版权协会、中国版权保护中心支持的“海宁家纺杯”2023中国国际家用纺织品创意设计大赛颁奖典礼在海宁盛大举行。现场,领导嘉宾为“海宁家纺杯”2023中国国际家用纺织品创意设计大赛(以下简称“‘海宁家纺杯’大赛”)获奖者进行了颁奖。清华大学美术学院教授、“海宁家纺杯”大赛新闻发言人贾京生,海宁市许村镇人大主席周强海为获得“评审团奖”的选手颁奖。
中国家用纺织品行业协会副秘书长郭亮,中共海宁市许村镇党委副书记、镇长朱永斌为获得“整体软装设计组”金、银、铜奖的选手颁奖。中国家用纺织品行业协会副会长吴永茜、中共海宁市许村镇党委书记朱利江为获得“家纺创意画稿组”金、银、铜奖的选手颁奖。
中国家用纺织品行业协会副会长兼秘书长王易、海宁市人民政府副市长章如强为获得“优秀指导教师奖”的教师代表颁奖。中国纺织工业联合会副会长、中国家用纺织品行业协会监事长杨兆华,海宁市人大常委会主任姚敏忠为获得“优秀组织奖”的单位代表颁奖。中国纺织工业联合会副会长、中国家用纺织品行业协会监事长杨兆华在致辞中谈道,今天举行的“海宁家纺杯”大赛颁奖仪式,是获奖师生的高光时刻,也是大赛连续成功举办21届的见证时刻,大赛在输送行业优秀设计人才、构建产学研用生态体系、赋能家纺产业时尚创意等方面发挥了积极作用。相信在产业创新发展的新形势下,“海宁家纺杯”大赛将进一步实现时尚潮流引领,助力海宁家纺和我国家纺行业高质量发展。“海宁家纺杯”中国国际家用纺织品创意设计大赛始创于2003年,是我国首个家纺设计类的专业赛事。大赛针对国内家纺行业发展需要,打造中国家纺设计文化新风尚。大赛目前已成功举办二十一届,获得了海内外艺术院校、家纺企业和专业设计机构的广泛认可和大力支持,是国内最受瞩目的权威设计赛事。
文 田田
版面 汤圆
长按下方图片
识别二维码
众多行业要闻,敬请登录“中家纺”官网
http://www.hometex.org.cn