
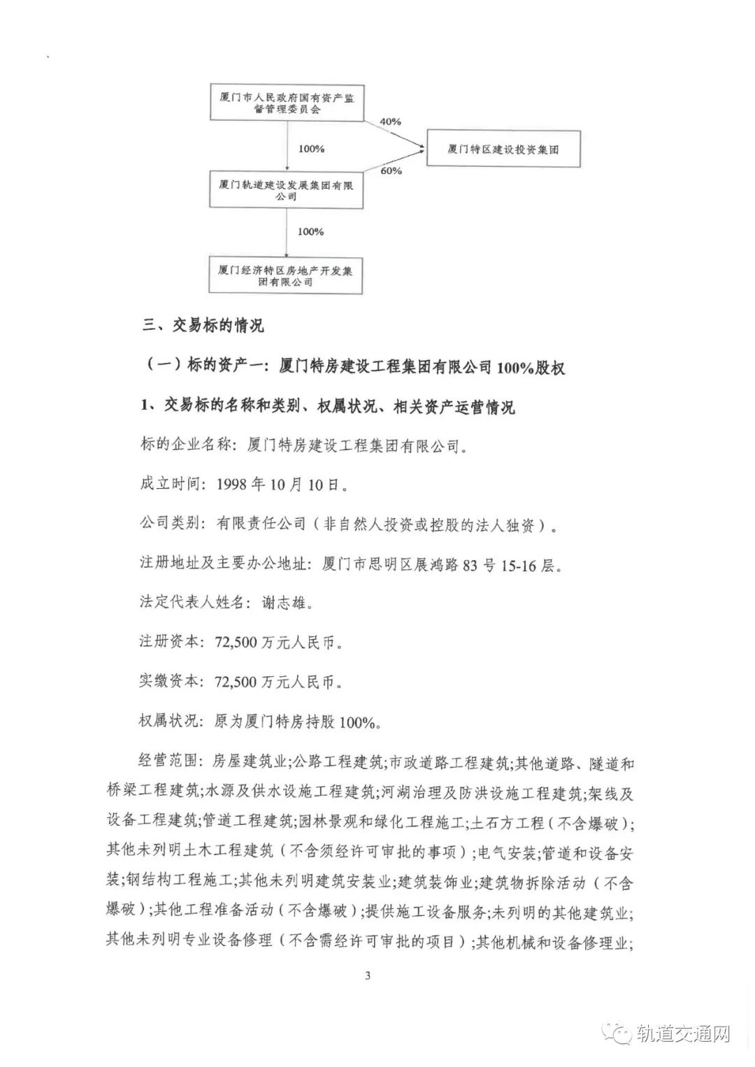
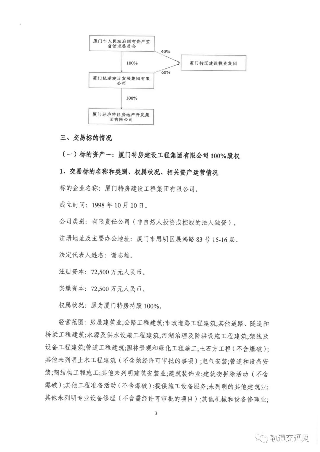
厦门轨道2023年7月28日发布《厦门轨道建设发展集团有限公司关于重大资产重组的公告》,拟组建厦门特区建设投资集团有限公司(简称“厦门特区建设投资集团”),子公司厦门经济特区房地产开发集团有限公司拟将厦门特房建设工程集团有限公司(简称“特房建工”)100%股权、厦门市房地产股份有限公司(简称“厦门房股”)93.15%股权及穿透后合计持有的厦门市特房海湾投资有限公司(简称“特房海湾”)100%股权划转注入厦门特区建设投资集团。
根据《厦门特区建设投资集团有限公司章程》约定,厦门特区建设投资集团由厦门轨道和厦门市人民政府国有资产监督管理委员会(简称“厦门市国资委”)各持股60%和40%。
公司统一授权厦门市国资委代为行使除收益权/利润分配权以外的其他一切与厦门特区建设投资集团经营管理相关的股东权利,包括但不限于股东会召开请求权、表决权、提名权、提案权等经营管理相关权利,厦门市国资委所作出的与厦门特区建设投资集团经营管理相关的决定即视为全体股东一致同意的决定,且该等授权之效力不因前述股东的出资额或股权比例变化而受到影响,因此公司对厦门建设投资集团不具备控制权。根据《公告》,拟划入厦门特区建设投资集团的特房建工、厦门房股及特房海湾将不再纳入厦门轨道合并报表范围,上述公司2022年营业收入合计61.98亿元,占同期公司合并口径营业收入的57.44%,本次重大资产重组完成后,公司主营业务将剥离工程结算、代建管理板块,对公司主营业务结构造成一定影响;此外,上述公司截至2022年末净资产合计18.00亿元,2022年净利润合0.18亿元、经营活动产生的现金流量净额合计3.10亿元,规模均较小,预计不会对公司盈利及偿债能力造成重大不利影响。截至本公告出具日,上述资产重组事项尚未召开债券持有人会议、所涉及相关股权登记过户等交割手续正在办理中。










热门文章推荐:
超百万字!超500个图表!覆盖全产业链!《2022中国城市轨道交通市场发展报告》正式发布!
2022中国城市轨道交通中标企业风云榜全部榜单揭晓!
干货!34座城市!2175.63公里!15496.4亿元!
您想要的轨交信息,这里都有!
来源:相关公告

