
--- 战略合作伙伴 · 9月南京---
【钟山论坛2023】
第二届天然植物饲料与动物健康养殖高峰论坛
9月5-6日丨南京国际博览中心
长按识别下图二维码丨报名参会丨咨询参展
在集约化高密度和速成养殖模式下,长期在饲料中添加促生长类抗生素药物导致养殖业对抗生素产生了依赖,饲用抗生素滥用引发的细菌耐药性、药物残留以及生态环境破坏已成为制约养殖行业健康发展的重大问题,饲用抗生素滥用现象正逐步被社会重视并采取有效措施加以遏制[1]。
中华人民共和国农业农村部发布第194号公告要求,自2020年1月1日起,退出除中药外的所有促生长类药物饲料添加剂品种[2]。由此开启了饲用抗生素禁用的新时代,也昭示着源于中药资源的提取物饲料添加剂迎来了新机遇[3]。中药资源植物饲用功能产品是解决动物源食品安全的必然选择,既预防疾病又能促进生长,是安全可添加的功能性饲用产品,在动物养殖过程可作为催肥剂、诱食剂、催乳剂及催情剂等使用[1,4]。因此,应加快研发抗生素替代品以满足养殖业的需求以及满足人们对健康绿色畜禽水产产品的需求。
本文通过对《饲料添加剂品种目录》收录的植物源饲料添加剂品种及发展趋势、允许商品饲料中长期使用的中兽药、《饲料和饲料添加剂畜禽靶动物有效性和耐受性评价试验指南》、中草药饲料添加剂存在的问题和相关政策进行分析归纳,总结植物提取物饲料添加剂有效性功能评价研究、安全性评价办法和开发策略等,以期为天然植物提取物饲料添加剂开发提供思路,促进植物源提取物饲料添加剂的开发应用。
随着我国经济动物养殖规模的日益扩张,中药功能饲用产品需求显著增长[5]。为了促进抗生素替代品的开发,国家出台了相关政策鼓励支持植物源提取物饲料添加剂开发。中华人民共和国农业农村部第226号公告规定了《新饲料添加剂申报材料要求》[6];第227号公告建立了新饲料原料和新饲料添加剂审批咨询服务;农业农村部对十三届全国人大三次会议第5952号建议的答复是新品种饲料添加剂审批绿色通道和减免有关安全性评价材料,产品质量标准方面尤其对于成分复杂、组分分离难度大的天然植物提取物,适度放宽成分分析检测的要求;以及于2022年8月1日农业农村部发布的《植物提取物饲料添加剂申报指南(征求意见稿)》,对植物源提取物饲料添加剂开发申报要求给出了明确规定。此外,获得新饲料添加剂证书的产品,将会有5年的保护期等。上述陆续出台的多项政策有利于天然植物提取物新饲料添加剂的开发和注册,同时也极大地认可了植物提取物饲料添加剂的合法性和可行性。
1.1 植物提取物饲料添加剂产业规模
据中国饲料工业协会统计数据显示,2015—2021年,我国饲料添加剂产品总产量呈现持续增长的态势,2021年总产量达到1 447.5万t,同比增长6.23%;2015年以来,我国饲料添加剂行业总产值仅在2019年受猪瘟疫情影响有所下滑[7],2021年总产值达到1155亿元,同比增长23.81%。自2020年1月1日起,退出除中药外的所有促生长类药物饲料添加剂的政策实施后,2020年全国饲料添加剂总产量和总产值分别为1 390.8万t和932.9亿元,同比分别增长16.0%和11.2%[8],其中多种包含天然植物来源的饲料添加剂类别的产量增长势头强劲,如包含大蒜素的调味和诱食物质类、包含甜菜碱的维生素及类维生素类和以天然植物来源为主的其他类饲料添加剂的产量均增长幅度超过20%,但其占添加剂整体比重还维持在较低水平,天然植物提取物饲料添加剂仍具有良好的发展空间[1,9]。在“饲用禁抗”的政策实施后,传统的饲料添加剂将无法完全满足规模化、集约化的畜牧养殖业,以优质产品为导向的个性化、环保化、健康化养殖解决方案需求将会成为饲料添加剂新的增长点[8]。
1.2 植物提取物饲料添加剂品种与分类
根据农业农村部第2045号公告及补充收录修订汇总,截至2021年9月《饲料添加剂品种目录》已收录的植物源饲料添加剂近40种,包括具有改善动物健康、改善动物源食品品质和改良饲料品质功能的添加剂品种[10]。根据《饲料添加剂品种目录》添加剂按功能被分为13个类别,其中涉及植物源饲料添加剂的类别包括:维生素及类维生素,如甜菜碱(源自甜菜Beta vulgaris L.的根)等;抗氧化剂,如迷迭香提取物(源自迷迭香Rosmarinus officinalis L.的全草)、甘草抗氧化物(源自甘草Glycyrrhiza uralensis Fisch.、胀果甘草G. inflata Bat.或光果甘草G. glabra L.的根)等;调味和诱食物质,如甜菊糖苷[源自甜叶菊Steruia rebaudiana (Bertoni) Hemsl.的叶]、大蒜素(源自大蒜Allium sativum L.的鳞茎)等;着色剂,主要适用于宠物和观赏动物,部分适用于经济养殖动物的着色剂,如辣椒红(源自辣椒Capsicum annuum L.的果实)、天然叶黄素(源自万寿菊Tagetes erecta L.的头状花序);黏结剂、抗结块剂、稳定剂和乳化剂,如决明胶(源自钝叶决明Cassia obtusifolia L.或小决明C. tora L.的种子胚乳)、刺槐豆胶[源自刺槐豆Ceratonia siliqua (L.) Taub. (Fam. Leguminosae) 的种子胚乳或胚乳粉]等;杜仲叶提取物(源自杜仲Eucommia u1moides Oliv.的叶)、紫苏籽提取物[源自紫苏Perilla frutescents (L.) Britt.的果实]、糖萜素(源自山茶Camellia japonica L.的果实)、天然类固醇萨洒皂角苷[源自丝兰Yucca schidigera Roezl (Mojave)的茎叶]、植物甾醇等被归属到其他类。此外,近期获得批准的饲料添加剂暂未被划分到功能类别中,如2008年获得批准适用于鸡的藤茶黄酮[源自显齿蛇葡萄Ampelopsis grossedentata (Hand. -Mazz.) W. T. Wang的茎叶]、2014年获得批准适用于淡水鱼类和肉仔鸡的姜黄素(源自姜黄Curcuma longa L.的根茎)、2019年获得批准适用于肉仔鸡的绿原酸(源自灰毡毛忍冬Lonicera macranthoides Hand. -Mazz.的花蕾或带初开的花)、2020年获得批准适用于仔猪的植物炭黑(表1)。研究发现具有改善饲料品质的抗氧化剂和诱食剂等饲料添加剂,通常也兼具有一定改善动物健康及动物源食品品质的作用[11-13]。

此外,根据当前政策规定,可在商品饲料和养殖过程中使用的促生长类中兽药尚可作为植物提取物饲料添加剂的补充,然而因其特殊的产品属性在研发、注册、生产、应用过程中必须按照兽药法规进行规管,新药注册需按照兽药开发流程进行药学、药理毒理、临床等研究[14]。迄今,获得批准在饲料和养殖中使用的“兽药字”促生长类中兽药产品共有4个品种,见表2。虽然目前已有植物提取物可作为商品饲料添加剂以及此类型中兽药可在饲料生产和养殖过程中使用,但其产量还维持较低水平且使用成本较高[8],难以满足饲料工业和养殖业的不同需求,应加强并鼓励植物提取物饲料添加剂创新,提供更多可选择的添加剂产品。

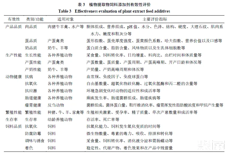
1.3 植物提取物饲料添加剂有效性评价
新饲料添加剂注册和开发需在有资质的机构进行靶动物有效性验证,而目前关于植物提取物饲料添加剂功能范围尚未有明确规定。通过分析《植物提取物饲料添加剂申报指南(征求意见稿)》《饲料原料和饲料添加剂畜禽靶动物有效性评价试验技术指南》、商品化的饲料添加剂功能描述、相关政策法规以及文献研究,归纳总结了植物提取物饲料添加剂可开发的功能范围。
-
改善动物健康,主要包括增强抗病能力、抗氧化能力、抗应激能力和改善肠道和瘤胃健康;
-
提高肉、蛋、奶等产品品质,包括改善胴体组成、营养组成和风味;
-
提高生产性能,如通过提高采食量和饲料转化率来促进生长、增加产蛋和产奶等;
-
提高动物繁殖能力和生存率,提高产崽数量和存活率等;
-
改良饲料品质,包括增加饲料的抗氧化能力和防腐防霉能力、调配饲料口味和增加颜色达到诱食功能等[10,15]。具体见表3。

1.4 植物提取物饲料添加剂安全性评价
在养殖应用中药植物提取物饲料添加剂时除了需要发挥其功能,同时必须保证其安全性。虽然中药植物提取物饲料添加剂来源自然界,但由于添加剂需要能够长期使用,因而其安全性显得十分重要[16]。同时天然植物中也不乏具有毒性的品种,《中国药典》2020年版收载有毒中药饮片83种[17],如川乌、附子、洋金花、雷公藤、洋地黄、甘遂等,因而开发中药来源的饲料添加剂时勿忘其药的本质,不能忽视其安全性评价。《植物提取物饲料添加剂申报指南(征求意见稿)》明确规定了安全性评价内容,包括靶动物耐受性评价、毒理学安全评价以及代谢和残留评价。该申报指南根据添加剂的植物来源不同分为2类:一类是源自《饲料原料目录》的饲用植物,另一类是饲用植物以外的其他植物,并根据提取物纯化程度不同将其分为3个级别。不同原料来源和不同纯化程度的植物提取物饲料添加剂所需提交的安全性评价内容有所差别,对其他植物开发的和纯化程度高的植物提取物饲料添加剂的安全性评价要求更为严格。此外,植物提取物饲料添加剂的使用剂量问题也不容忽视,靶动物耐受性评价在饲料添加剂产品确定使用最大限量时具有指导性的意义,可以减少因过量使用带来的不良影响。
1.5 植物提取物饲料添加剂开发存在的问题
1.5.1存在与人用药争夺资源的潜在趋势[9]
我国人口基数大,对肉、蛋、奶等畜禽养殖业产品需求量大,促使养殖业规模不断增大,同时随着消费者对绿色养殖产品需求的逐年增加,加之国家“饲用禁抗”政策的正式实施,以来源天然、效用确切、无抗药性特点的中药资源已成为绿色功能性饲用产品的重要原料。因饲料添加剂等饲用类产品多需长期使用,以及中药类饲用产品占有率正在逐步增加,养殖业对中药资源的需求量将呈现爆发式增长。据统计,我国2018年生猪存栏量达4.3亿头,2019年4月蛋鸡存栏量达10.62亿只,饲料添加剂总量达1095万t[7,18]。据测算在未来5~10年,养殖业对中药资源的需求量将超过目前人的用量[9]。此外,目前被纳入《饲料添加剂品种目录》的植物源饲料添加剂和应用研究多集中于杜仲叶、淫羊藿、甘草、黄芪、紫苏籽、蒲公英等品种[10],呈现资源需求高度集中的特点。因此,随着植物源饲料添加剂产业规模的持续增长,未来必将出现资源趋紧、动物与人争药的现象。
1.5.2对原料成本要求较高植物提取物
饲料添加剂产业原料来源于农业,产品消费于养殖业,属于典型的两头涉农产业,因此产业整体利润率较低[19]。随着植物提取物饲料添加剂预期产业规模的持续增长,资源需求量将逐年增加。与此同时,在后疫情时代中医药越来越被世界认可,对中药资源的需求量也会持续增加[20],需求端导致预期原料成本将呈现上升态势,进一步降低产业综合效益,不利于植物提取物饲料添加剂产业健康可持续发展[21]。因此,筛选资源储量大且价格低的中药品种以及药材生产过程产生的资源储量大的中药副产物作为饲料添加剂开发的原料,将成为未来实现产业可持续发展的重要方向。
在中医学理论指导下的中兽药使用由来已久,我国人民对中药的探索经历了几千年的悠久历史,《神农本草经》载有“桐叶饲猪,肥大三倍,且易养”;《本草纲目》记载:“乌药,猪、犬百病,并可磨服”[19]。药用植物资源种类丰富,仅农业农村部发布的《饲料原料目录》收录“可饲用天然植物”就有117种,同时植物化学成分复杂,富含多种次生代谢产物和初生代谢产物,兼具药物治疗和营养的双重作用。现代研究表明,中药提取物应用到畜禽水产养殖业不仅能防病治病、促进生长、增强抗性、提高禽畜产品质量等,而且多靶点调节不容易产生耐药性。因此,随着我国“饲用禁抗”及“养殖限抗”政策的实施,植物提取物饲料添加剂将会成为继抗生素、化学合成药物饲料添加剂之后新生的主力军[1,5]。
2.1 以中药资源为原料提取的物质组分饲料添加剂产品开发
植物糖类、酚酸类、黄酮类、皂苷类、生物碱类等天然产物组分是中药资源重要的生物活性物质,已在国内外经济动物生产过程和相关领域得到普遍关注和开发利用,形成了独具特色的高附加值饲用功能性产品群[4]。该类产品具有来源天然、广泛和不易产生抗药性等特点,是新饲料添加剂研究和开发的热点。
《饲料添加剂品种目录》已收载的植物组分提取物可分为两大类。一类是单一物质组分,如姜黄素组分、大蒜素组分、天然叶黄素组分、藤茶黄酮组分、茶多酚组分等。
姜黄素是以姜黄的根茎为原料制备得到的双苄基庚烷类化学组分,主要成分为姜黄素、去甲氧基姜黄素和双去甲氧基姜黄素,且3者质量分数之和不低于95%,主要应用于淡水鱼类、肉仔鸡养殖动物生产中,可促进营养物质的吸收,提高生产性能,增强抗氧化能力和抗病能力[22]。
大蒜素源自大蒜的鳞茎,被誉为“天然广谱抗生素”,主要成分为大蒜辣素和大蒜新素等一大类有机硫化合物[23],其不但能有效保证饲料质量、改善饲料风味和提高动物采食量,还具有增强动物抗病能力和促进生长发育的功能[24-25]。
以万寿菊头状花序为原料提取的天然叶黄素组分,其主要组成为叶黄素酯、玉米黄质、环氧化物等。国家标准GB/T 21517-2008《饲料添加剂叶黄素》规定天然叶黄素可用于饲料工业,主要用来增加动物源食品颜色[26],2013年农业农村部第2045号公告将天然叶黄素应用范围扩大至水产动物,用于改善水产动物体色,同时作为维生素前体可提高抗氧化能力、改善动物健康状况和促进生长[27-28]。
另一类被收载的植物组分则是由多元物质组分形成的复合组分,如杜仲叶提取物、苜蓿提取物、紫苏籽提取物、糖萜素、淫羊藿提取物等。
以杜仲的叶为原料制备的杜仲叶提取物,主要由酚酸类、多糖类和黄酮类多元物质构成;
以苜蓿Medicago sativa L.的地上部位为原料制备的苜蓿提取物,主要由多糖类、黄酮类和皂苷类多种组分构成;
以紫苏的果实为原料经超临界CO2流体萃取获得的紫苏籽提取物,由以α-亚油酸、亚麻酸为主的不饱和脂肪酸类和黄酮类等多种组分构成;
以山茶籽粕为原料制备的糖萜素,由皂苷类、多糖类和有机酸类等多种组分组成。
上述多组分提取物应用于多种畜禽水产动物和宠物,在促进生长、提高饲料转化率、增强抗病能力、增强抗氧化能力、减少死淘率等方面发挥良好的作用[29-31]。
文献研究发现,目前开展的植物组分提取物饲用功能研究较为丰富。单一组分提取物包括植物多糖类组分:桑叶多糖、黄芪多糖和绞股蓝多糖等;黄酮类组分:桑叶黄酮、艾叶黄酮和山楂黄酮等;皂苷类组分:绞股蓝皂苷、三七皂苷和黄芪皂苷等。多组分提取物包括橘皮提取物、蒲公英提取物、黄芪提取物、马齿苋提取物等。具体见表4。
此外,植物皂苷可抑制瘤胃内原虫与产甲烷细菌的生长,间接减少甲烷的产量,促进氨转变为菌体蛋白,达到提高非蛋白质氮源利用率的作用[57]。植物组分提取物是新饲料添加剂开发的重要方向,对饲料添加剂健康发展意义重大,重点可关注《饲料原料目录》收录的117种安全性较高的饲用植物品种,以其他植物为原料开发产品时应重视其安全性评价。

2.2 以中药资源为原料提取的单一物质饲料添加剂产品开发
随着中药资源化学功效物质基础研究的不断深入,涌现出诸如绿原酸、甜菜碱、芦丁、白藜芦醇和黄芩苷等以药用植物为原料提取纯化的单体成分开发的高附加值饲用化产品,在畜禽、水产养殖领域应用产生了良好的社会和经济效益[5]。
《饲料添加剂品种目录》已收载的单一成分饲料添加剂有绿原酸和甜菜碱,2019年颁发的新饲料添加剂证书“新饲证字[2019]02号”。
绿原酸是以灰毡毛忍冬的花蕾为原料经一定的工艺制得,纯度可达95%,是常用的清热解毒类饲料添加剂产品,用于促进肉仔鸡生长、提高饲料转化效率、增强抗氧化能力、改善肠道菌群结构[58]。
甜菜碱广泛存在于植物中,如甜菜的根、宁夏枸杞Lycium barbarum L.的叶、牛膝Achyranthes bidentata Bl.的根等,在养殖动物上具有多种生物学功能,可以调控脂肪与氨基酸代谢、促进蛋白质合成而改善胴体组成,提高反刍动物瘤胃及肠道菌群的抗逆性等[59-60]。
目前被收录的植物纯化提取物类型的饲料添加剂种类尚不够丰富,随着国家政策导向和人们对其健康保健价值的不断认识,以中药资源为原料制备的可饲用健康产品将会得到高度重视和有效开发,为我国经济动物产业健康可持续及产业绿色发展提供重要支撑。
例如,芦丁是广泛存在于豆科、芸香科和石楠科植物组织中的黄酮类成分,研究表明芦丁在结构上与内源性雌激素具有相似的特性,在畜禽养殖生产中表现突出,能够有效提高肉鸡的生长性能[61],改善蛋鸡的蛋品质[62],抑制肌内脂肪合成和蛋白质氧化而改善猪肉的风味、嫩度及营养成分等品质指标[63];能够改善反刍动物瘤胃内环境,提高代谢消化能力,进而提高生产性能[64];还可以调节奶牛机体内氨基酸的代谢和提高奶牛乳脂乳蛋白及乳糖相关基因mRNA表达水平[65],促进蛋白质合成,提高乳品质和产奶性能[66]。芦丁在经济动物养殖上表现出良好的饲用功能,提示具有一定的开发前景。
大量研究发现,白藜芦醇作为一种天然的植物多酚,广泛存在于花生Arachis hypogaea L.、大豆Glycine max (L.) Merr.、葡萄Vitis vinifera L. 和虎杖Polygonum cuspidatum Sieb. et Zucc. 等植物中,其在动物养殖中表现出抗氧化、增强免疫能力、改善肠道健康和动物品质等功能[67]。
黄芩苷作为一种天然的黄酮类成分具有多种药理活性,在水产养殖方面表现突出,具有促进糖脂代谢、提高饵料利用率、提高抗病能力、提高成活率和促进生长发育等功能[68]。
植物源单一成分提取物饲料添加剂的安全性评价可参考《植物提取物饲料添加剂申报指南(征求意见稿)》中纯化提取物的要求开展。
2.3 以中药资源为原料复配成方的提取物饲料添加剂产品开发
也可将2种或2种以上的中药复配后经过一定的提取工艺制备成饲料添加剂。截至2021年8月17日农业农村部第459号公告中修订的《饲料添加剂品种目录》中还未收录复配的中药饲料添加剂品种,而自农业农村部第194号公告政策实施后,可在商品饲料和养殖中使用的中兽药仅有4个品种,其中山花黄芩提取物散为复方制剂,由山银花提取物和黄芩提取物制备而成[69],对复配的中药提取物饲料添加剂开发具有一定指导意义。此外,根据《天然植物饲料原料通用要求》,可选用《饲料原料目录》收录的117种其他可饲用天然植物进行复配制备“复配型天然植物粗提物饲料原料”[70],因其具有研发周期短、饲用功能良好和准入门槛低等优势,而受到饲料企业的青睐和市场的认可,此类型是复配中药提取物饲用产品重要的开发方向。
基于经济动物养殖领域对功效确切的复方中药饲用功能性产品需求市场潜力巨大的激励,围绕不同种类、不同层面需求侧的多样化需要,中医药领域专家基于中医配伍思想与农牧渔业行业专家学者合作创制开发出一批有效安全的饲用产品。例如,黄芪、党参、白术、刺五加、当归Angelica sinensis (Oliv.) Diels、丹参Salvia miltiorrhiza Bge.等复配组方,用于提高围产后期奶牛生产性能,同时降低生牛乳体细胞数而提高乳品质[71];在和田黑鸡饲料中添加黄芪、党参、甘草、刺五加、茯苓等,可以有效促进黑鸡生长、增强免疫性能和抗体水平[72];在种鸡产蛋后期日粮中添加当归、黄芪、益母草,可有效缓解种鸡产蛋后期产蛋量下降的问题、改善种蛋合格率降低和蛋壳强度降低等问题[73];复方中药提取物饲料添加剂在水产养殖中多发挥诱食、提高饲料利用率、增强抗应激能力、增强抗病能力、促进生长、改善水产品质和改善肠道健康等功能[74]。
本草记载表明,中药配伍应用于经济动物健康护育由来已久,并依据药性偏向使之达到相须、相使、相恶、相畏、相反、相杀等七情和合的增效减毒目的,而更好地应用于动物养殖[75]。
2.4 以中药材生产过程非药用部位为原料的提取物饲料添加剂产品开发
目前我国药用植物的生产面积逾亿亩,在生产加工药材过程中产生数倍于药材的“非药用部位”,大多未能得到有效利用造成中药资源的极大浪费。然而,基于本草记载及现代研究证实,许多药用植物的不同组织部位具有多方面的人畜健康保健价值。若能对此类非药用部位进行深入研究挖掘其多途径可利用资源性成分,开发成新饲料添加剂,必将是节约资源、利国利民、推动产业绿色发展的重要举措[76]。
在“饲用禁抗”政策颁布之后,养殖领域对植物源饲料添加剂的需求量在不断增加,中药非药用部位的开发利用可以有效缓解动物与人争药的现象,并且可以大幅降低生产成本,充分实现中药资源的价值。经过多年对中药非药用部位的研究,发现非药用部位中富含多种活性成分,是良好的饲用添加剂开发原料,如以根及根茎入药的药用植物,其废弃的地上部分生物总量往往是地下部分的3~5倍;以花、花序、果实和种子入药的药用植物产生的非药用部位生物产量巨大,资源浪费问题也十分突出[9]。目前,已有文献报道了非药用部位在畜禽养殖动物上的饲用功能研究,见表5。然而关于非药用部位的安全性评价文献报道还较少,开发以非药用部位为原料的植物提取物饲料添加剂时,建议参考《植物提取物饲料添加剂申报指南(征求意见稿)》中“其他植物”的靶动物安全性评价以及对人体健康和环境可能造成影响的评价要求。因而,如菊茎叶富含多种活性成分,且清热解毒、清肝明目功效确切,饲用功能已经得到初步验证,全国近百万亩的种植面积生产出约万吨非药用部位,若能得到合理有效地饲用化开发利用,将产生可观的社会和经济效益。

基于中药资源化学的研究思路与中药资源循环利用的策略路径,挖掘中药非药用部位在禽畜水产养殖领域的资源价值,既可促进食源性动物健康、减少抗生素的使用,又能实现中药副产物的有效利用,有效延伸中药资源经济产业链,必将产生良好的社会-经济-生态效益[76]。
2.5 以中药深加工产业化过程副产物为原料的提取物饲料添加剂产品开发
针对中药制药等以消耗药材为原料的深加工产业每年产生副产物超亿吨这一现实问题,建立精细化分级分类资源化利用技术体系,将副产物转化为资源性多元产品,既能延伸资源产业链,充分释放其资源价值,又能减少环境污染[97]。
中药药渣主要有两种形式:一种是单味药材经过提取后的药渣,主要来源于中药配方颗粒、标准提取物、工业原料制备、单味中药制药等单一原料投入生产时产生的单味药渣;另一种是复配药材经提取后的药渣,主要来源于复方中成药制药、中医临床调剂以及保健功能性产品等多种原料投入生产时产生的混合药渣。药渣受加工目的、提取方法和工艺条件等因素的影响,尚有部分中药成分残留其中,如水提取工艺条件下黄酮类、皂苷类、木脂素类、萜类等,再生利用制备成饲料添加剂将发挥其健康价值。
以副产物为原料制备的商品饲料添加剂,如《饲料添加剂品种目录》收录的甘草抗氧化物是从制备甘草浸膏或甘草酸之后的甘草药渣中提取的一组脂溶性混合物,主要成分为黄酮类物质的混合物,具有改善饲料品质和增强动物抗氧化能力等功能[98-99];糖萜素是从榨油后的山茶籽饼中提取纯化制得的多元物质组分,主要由皂苷类、糖类和有机酸类组成,具有增强动物抗病能力和改善畜禽肉质等功能[100]。然而,目前还缺乏针对药渣开发提取物饲料添加剂的官方指导意见,建议根据药渣来源以及提取物的纯化程度,参考《植物提取物饲料添加剂申报指南(征求意见稿)》中纯化提取物和组分提取物的有效性和安全性评价要求开展相关的研究。
大量研究报道单味丹参、银杏叶、万寿菊、红花Carthamus tinctorius L.、八角茴香Illicium verum Hook. f.、当归、三七、五味子等药渣中富含潜在的资源性成分,见表6。尚发现多种中药相关产品加工过程产生的副产物中富含胡萝卜素类成分,如栝楼Trichosanthes kirilowii Maxim.果瓤、沙棘Hippophae rhamnoides L.果渣、宁夏枸杞果渣等,若将其作为获取天然黄色素的原料,既可提高资源的利用效率和减轻环境压力,又可降低生产成本和提高经济效益[111]。
目前,研究者较多关注药渣中残留的资源性成分组成和药理活性评价,在添加剂饲用功能方面研究还相对薄弱。此外,中药依其药性进行配伍组方是中医药的特色优势所在[112]。因中药制药应用广泛、产业集群庞大,每年产出的混合药渣高达亿吨,如中药注射剂类的大品种:丹红注射剂、生脉注射液、脉络宁注射液、复方苦参注射液等;口服中成药大品种:通脉颗粒、连花清瘟胶囊、蒲地蓝口服液、六味地黄丸等。
由于提取工艺固定,混合药渣中残留的资源性成分相对稳定,可以针对性获取这部分资源性成分或者经过发酵转化释放更多的资源性成分,再进行成分分析和饲用功能研究[113]。以中药药渣为代表的中药副产物整体呈现资源储量大、可再生利用性高、生产成本低等资源化特性,若能充分进行资源化利用将可释放潜在千亿元价值。

3.1 政策导向,出台有利于促进中药资源饲用化的有效措施
本文根据《饲料添加剂品种目录》收录的植物提取物饲料添加剂来源和功能特性、《饲料原料和饲料添加剂畜禽靶动物有效性评价试验技术指南》以及有关添加剂的公告政策,梳理总结了以植物提取物为原料开发饲料添加剂的类型以及植物提取物饲料添加剂功能评价的范围。纵观目录收录的植物源饲料添加剂,被划分为多种类型,如着色剂、调味和诱食物质、抗氧化剂及其他类等,其中植物多组分提取物饲料添加剂多被划分在其他类中,随着植物提取物研究的深入和相关产品的落地,越来越多的植物提取物将会被收录至《饲料添加剂品种目录》。因此,有必要制定相关规定完善植物提取物的分类[114],既符合当前的实际需求,也有助于引导和加快产业的发展。与此同时,随着“饲用禁抗”政策颁布并实施,明确规定促生长类的中药可在商品饲料和养殖中使用,然而目前此类中兽药产品数量仅有4个,有关部门可以出台《促生长类中兽药评价和开发指南》,以促进中兽药产品在养殖领域应用和高质量发展。
因此,建议相关部门加强需求侧及供给侧的调研,研究出台相关政策法规,完善植物提取物的分类标准和出台《促生长类中兽药评价和开发指南》,有利于引导和指导企业与科研单位合作开发注册新产品,必将有利于我国经济动物养殖的健康发展,提高动物性产品和消费者的健康水平;有利于拓展和提升中药资源产业化路径,提高中药全产业链的生产效率和效益;有利于国家减排降碳、绿色发展战略的实现。
3.2 政策扶持,进一步提升中药资源饲用价值的应用基础研究与产品创制
近年来,围绕中药以及中药副产物开展的饲用产品功能研究报道较多,并已证实了中药饲料添加剂在促生长、改善品质和增强抗病能力等方面的诸多功能[3],但转化形成合规产品的数量还很少,2008年至今新获批的植物源饲料添加剂有4个品种,分别为藤茶黄酮、姜黄素、绿原酸和植物炭黑;自“饲用禁抗”政策颁布后,允许长期在饲料中使用的促生长类中兽药只有4个品种。面对当前研究和产业现状还需要加强植物提取物制备工艺研究、加强植物提取物饲料添加剂产品的质量标准研究、完善植物提取物在靶动物上的有效性验证研究、加强植物提取物发挥功能的作用机制研究以及在政策指导下汇聚产业链相关力量构建“政-产-学-研-用”合作机制[9],以促进植物提取物饲料添加剂产品转化落地真正为养殖业服务,扩大中药资源的利用价值,实现中药工业农业和畜牧水产养殖业双赢。
3.3 强化监管,营造既有利于创新发展局面的形成又能科学规范行业行为
随着产业的不断发展和规模的扩大,难免出现动物与人争药以及资源紧张导致的中药提取物原料成本高等问题,中药副产物开发利用将是解决上述问题的重要办法。因此建议在目前出台的《饲料原料目录》收录的117种可饲用天然植物的基础上,进一步扩展具有清热解毒和免疫扶正等功能的药材品种进入目录,同时开展国家卫生健康委员会公布的既是食品又是药品的中药材品种“非药用部位”以及单味药材深加工过程副产物饲用价值的研究和转化应用。中药资源饲用化研究与产品开发是一件复杂的科学活动,需要多学科领域联合协作,开展饲用产品的基础研究,明晰其活性物质基础、优化提取物制备工艺、评价靶动物有效性、靶动物耐受性、毒理学安全评价、代谢和残留及作用机制等。尚需重视植物原料质量控制与植物提取物饲料添加剂的质量标准制定,从源头把控产品质量,保障添加剂应用的有效和安全。
基于植物提取物饲料添加剂发挥作用的物质基础复杂多样,可以采用指纹图谱结合多种特征性成分含量控制建立质量标准,能够科学、全面地反映其内在质量[115]。大力扶持集药材生产和植物提取物饲料添加剂生产加工一体化的产业集群,促进产业链延伸拓展,有利于实现全产业链的质量监管和提质增效,有利于循环利用和资源节约,推动行业走循环经济绿色发展之路。利益冲突 所有作者均声明不存在利益冲突。
参考文献(略)
来 源:李会伟,郭 盛,王强雄,钱大玮,段金廒.中药资源植物提取物饲料添加剂产业发展现状分析及其展望 [J]. 中草药, 2023, 54(12):3745-3759.

动物健康养殖是健康中国的重要组成部分,也是健康中国的具体要求。通过动物健康生产,为人类提供安全畜产品,营造友好的生态环境,最终实现人类健康、动物健康、生态健康三者有机统一的全健康(One health),这体现着我们畜牧工作的责任和担当,也是全球生命共同体的目标。
天然植物饲料原料是实现健康养殖的重要途径之一,其内涵在于将食药同源的养生理念、方法、技术和产品,贯穿于动物生产、动物保健、疫病预防、饲料替代、新饲料源开发、饲料添加剂等各个环节,实现畜牧业无抗、绿色、健康、创新,融合发展。
2023年,南京农业大学将携手中关村中兽医药产业技术创新战略联盟、VIV Nanjing亚洲国际集约化畜牧展(南京)共同打造“钟山论坛·第二届天然植物饲料与动物健康养殖高峰论坛”,从科研探究、技术创新、标准化战略、市场实践应用等多维度,共话天然植物饲料原料及提取物的创新融合发展,共同推动我国畜牧业的健康绿色发展。
注:以上会议规划如有调整,请以后续发布为准。
VIV Nanjing 2023亚洲国际集约化畜牧展(南京)
9月6-8日|南京国际博览中心(建邺区)
VIV worldwide在华项目
掀起9月全球畜牧产业来华热潮
饲料及饲料设备
well.hao@vnuexhibitions.com.cn
育种孵化及养殖设备
hellen.wang@vnuexhibitions.com.cn
动保、环保及其它
aason.ma@vnuexhibitions.com.cn
021-6195 3565
elaine.huang@vnuexhibitions.com.cn
021-61956095
+86-134 8240 4217
snow.bai@vnuexhibitions.com.cn
well.hao@vnuexhibitions.com.cn
WWW.VIV.NET

我知道你在看哟