| 连载二-聚展 - 展会网
首页展会资讯太空资讯国际商会发布《出口融资的可持续性白皮书》| 连载二

国际商会发布《出口融资的可持续性白皮书》| 连载二

来源: 聚展网2023-04-20 10:59:39 488分类: 太空资讯


第二章

可持续的金融市场


本章目的是向出口融资专业人士介绍可持续金融市场,并在更广泛的行业范围内,将出口融资定位为一种潜在的可持续金融产品。建议可持续金融领域专业人士可跳过熟悉的内容。

2.1 原则、分类和框架

在过去几十年中,人们对经济活动对环境和社会的影响的关注,导致人们越来越重视金融与可持续性之间的联系。近年来,塑造可持续金融格局的最具影响力的举措可能是采纳了可持续发展目标的《联合国2030年议程》和关于气候变化的《巴黎协定》。这两项里程碑式的国际协定都将金融置于可持续性治理方案和问责制模式的中心,强调了金融行业在成功实现雄心勃勃的全球可持续性目标方面发挥的重要作用。实际上,《巴黎协定》第2条c款明确规定:“本协定[...]旨在加强全球在可持续发展和消除贫困的努力背景下对气候变化威胁的应对,包括:(c)使融资资金流动符合实现低温室气体排放和气候适应性发展的途径”。

鉴于可持续金融的重要性不断增长,发达市场和发展中市场的政府都推出了有关政策和监管措施,旨在鼓励机构和企业实施可持续发展政策、战略、流程、产品和服务。迄今为止,全球的发达市场和新兴市场已发布超过500项政策和监管措施[1],对投资、银行和保险业产生了影响。
图片
与新兴学科一样,大量创新是可持续金融市场的特征。因此,以自愿(越来越多成为强制性)原则、标准、定义、分类和报告工具等形式提出的新倡议频繁出现,导致了一个支离破碎、有时令人困惑的局面。一些倡议已被广泛采用,并已证明其可扩展性,而其他倡议仍处于早期发展阶段。最终,这些举措旨在创建一种通用语言,并提供一套工具,帮助市场参与者转向更可持续的商业模式运营。

下表以结构化方式对各种可持续金融举措和工具进行了分类。我们提出了以下五种原型:

1、高水平原则/行业平台。高水平原则允许行业参与者重新思考其活动,将可持续性考虑纳入其决策过程。行业平台允许参与者对共同目标作出公开承诺,并分享实现这些目标的经验教训和最佳做法。

2.目标/目标设定框架和工具允许行业参与者为向更可持续的活动过渡设定可量化的影响目标。

3.定义/分类法提供了一种分类系统,识别活动、资产和/或项目类别,以实现关键气候、绿色、社会或可持续目标,并参考确定的阈值和/或目标。通过这样做,分类法有助于制定标准,建立共识,并有助于解决洗绿或可持续性清洗的指控。

4.新产品有关框架规范了在何种情况下一个产品可被标注为可持续产品。这些框架通过制定预期可满足可持续产品的标准,为此类产品创造了共同市场。

5.报告与披露。这些举措鼓励行业参与者披露和报告其活动的影响,提高透明度和责任心。

本分析并不力求全面,而是旨在覆盖关键行业举措的子集(图表1),附录B将对这些举措做进一步详细阐述。

表1:关键可持续金融举措概览
图片
为确保可持续性发展倡议的完整性和质量,人们一直在做出巨大的努力。事实上,一些评论者声称,现有的框架和定义仍然允许太多的主观性,因为市场参与者能够(也确实)对同一交易持有截然不同的观点。就此而言,呼吁增加透明度和披露,以及涌现认证系统、独立验证和审计是重要的趋势。独立验证和审计日益成为整个行业的“黄金标准”。例如,绿色债券发行人习惯于获取“第二方意见”,用以审查和确认发行人的绿色债券框架是否符合原则。国际资本市场协会(ICMA)还建议发行人应指定一名外部审计师或其他第三方以“验证内部跟踪以及将绿色债券收益中的资金分配给合格的绿色项目。”[2]。第三方评估应在发行人网站上公开披露,从而提高透明度。同样,国际金融公司(IFC)《影响管理运营原则》(OPIM)”的原则九要求根据原则对组织的影响管理体系进行独立验证。这种独立核查应公开披露,为市场提供前所未有的透明度。

考虑到大量可持续金融举措,有人呼吁对这些举措进行整合和协调也许不足为奇。该行业正通过尝试协调做出回应。例如,2020年3月,欧盟技术专家小组(TEG)提出了针对国际协调和分类框架的互让四项共同设计原则。欧盟委员会的可持续金融国际平台有一个专门的分类法工作流小组(由欧盟和中国牵头领导),预计将于2021发布其共同点分类法指南。最后,世界银行和经济合作与发展组织都积极为分类法的发展提供指导,包括国际协调。

另一个趋同领域与影响力报告有关。例如,11家国际金融机构(IFIs)共同发布了针对符合绿色《绿色债券原则》项目类别的《影响力报告协调框架》[3]。该框架为报告、影响力报告衡量标准、行业特定指引和报告模板提供了核心原则及建议。全球影响力投资网络(GIIN)IRIS+ 为投资者提供了一个“可普遍接受的影响力会计体系”。该系统由各利益相关方共同参与开发,符合50多个标准和/或分析平台[4]。

在第三章中,我们将重点阐述出口融资行业市场参与者最常用的举措。


2.2 可持续金融产品前景

为便于在更广泛的可持续金融环境下对出口融资进行定位,我们定义了一个跨投资、银行、资本市场和保险行业的产品驱动框架(图8),并区分了公共(交易所)市场和私人市场。正如我们将在本章中看到的那样,出口融资已经在许多方面为这一丰富的可持续金融产品生态系统做出了贡献。

图表8:可持续金融产品前景
图片

2.3 银行产品

近年来,为应对监管压力、利益相关方的担忧和客户需求,可持续金融已上升到很多银行的首要议程。这些压力和要求导致了将可持续性纳入银行政策、战略、流程、产品和服务的举措,旨在产生积极的环境、社会和治理影响并管理环境、社会和治理风险。作为回应,银行已创新出几款专业产品,如图表2所示。

表2:银行可持续金融关键产品
图片
图片
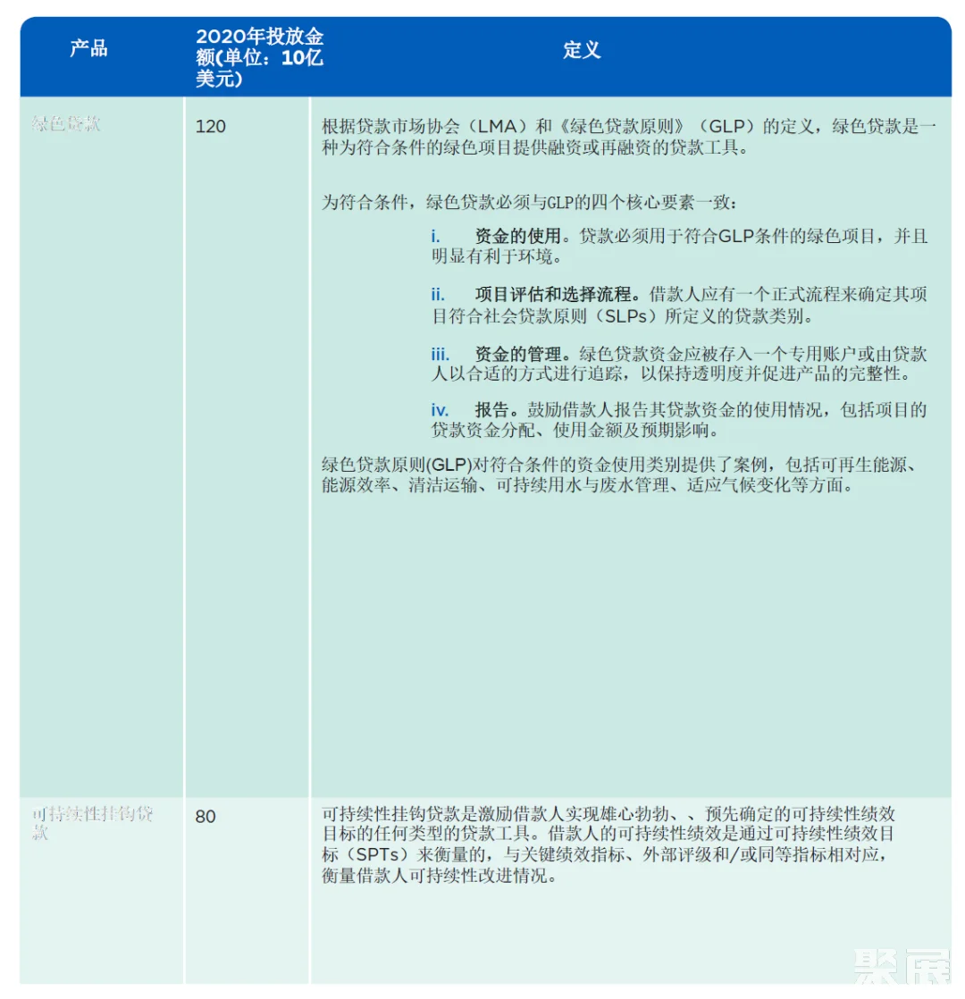
可持续贷款市场虽然相对还处于发展初期,但增长率较高。绿色贷款原则最初发布于2018年,可持续性挂钩贷款原则发布于2019年。2021年4月,社会贷款原则发布,为发行新型产品打开了大门。如图9所示,可持续银行产品在过去几年中显著增长。

图表9:可持续贷款投放,按贷款工具(10亿美元)
图片

方框2 出口融资在银行市场中处于何种状况?首笔多家出口信贷机构支持的绿色贷款案例

根据相关原则和发行人框架,支持具有环境或社会效益的项目的出口融资交易可被划分为绿色、社会或可持续性挂钩贷款。少数银行和出口信贷机构发放的绿色出口融资贷款中已经出现该类情况。例如,2020年,英国国家电力公司宣布了有史以来首笔由多家出口信贷机构支持的绿色贷款,由意大利出口信贷机构意大利外贸保险服务公司(SACE)以及代表德国政府的裕利安宜保险公司提供担保。

该笔7.43亿美元出口信贷机构支持的融资项目,由SACE提供的4.88亿美元和裕利安宜保险公司提供的2.55亿美元组成,是在英国国家电力公司绿色金融框架下构建的。它标志着多家出口信贷机构联合起来为如此规模的绿色贷款融资的第一个项目。

根据《贷款市场协会绿色贷款原则》制定的指导原则,该笔贷款将为英国至丹麦之间的海底电缆提供20亿欧元资金。这条名为“维京链”的1400兆瓦电缆将为140万户家庭提供可再生能源。一旦于2023年竣工时,内部联通装置将能够更有效地利用可再生能源,实现可持续发电,并提高电力供应的安全性,从而为丹麦和英国以及欧洲其他国家带来重大的环境和社会经济效益。

2.4 资本市场
2.4.1 可持续债券

自2007年欧洲投资银行发行第一支绿色债券以来,绿色、社会、可持续债务的有价证券市场大幅增长。2020年,绿色、社会、可持续债券的发行规模达到7000亿美元,几乎是前一年发行量的两倍。尽管绿色债券工具是最大的发行来源,但社会和可持续性债券的的增长幅度巨大,超过了前几年的总和。 

表3:可持续债券核心产品
图片

图表10:可持续债券发行规模,金融工具(10亿美元)

图片
2020年的显著增长得益于各国政府、超国家实体和企业为应对疫情而加大发行力度。例如,2020年3月,辉瑞公司发行了12.5亿美元的可持续发展债券,募集资金用于支持获取药品和疫苗,特别是对于服务不足的人群,并缓解公司的气候影响和生产制造产生的废物


2020年6月,ICMA发布了《可持续发展挂钩债券原则》(SLBP)。遵循SLBP发行的债券通过核心绩效指标(KPIs)和可持续性绩效目标(SPTs)激励发行人在材料、质量、预决策、决心、定期监测、外部验证等方面实现可持续绩效目标。如果借款人实现了核心绩效指标和可持续性绩效目标,则激励措施采取利息减少的形式。



方框3:转型债券

2020年12月,ICMA发布了一份《气候转型金融手册》,概述了资本市场投资者对发行人披露气候变化信息的期望。这些建议包括四方面关键要素:(ⅰ)披露发行人的气候转型战略和治理;(ⅱ)重点关注发行人商业模式对环境实际影响的气候转型轨迹;(ⅲ)参考“基于科学”的目标和路径的转型战略;(ⅳ)执行中的市场透明度,包括独立评估、保证和证实。

然而,ICMA并未发布“《转型债券原则》”,它认为现有的可持续债券工具(绿色、社会、可持续性挂钩),以及《气候转型金融手册》中建议的加强纪律和透明度要求,足以满足市场参与者的目标。
图片

《气候债券倡议》采取了另一种方法,与瑞士信贷合作发布了一份题为“《为可信转型融资》”的白皮书,其中包括一个框架,用于“为将集体减少全球排放量并实现《巴黎协定》目标的公司定义雄心勃勃和可信的转型途径”。

本白皮书提出了雄心勃勃转型的五项原则:
1、到2050年实现零碳排放,到2030年将排放量减少近一半;
2.由科研专家领导,不针对实体或国家;
3.   确保可靠的转型目标和路径不会相互抵消;
4、包括可用于确定脱碳途径的当前和预期技术的评估;
5、以经营指标为支持,而不是承诺或承诺。

虽然少数发行人发行了转型债券,但发行量仍然很低。转型债券是否会出现一个活跃的市场还有待观察。

2.4.2. 碳风险管理

截至2021年底,31个地区、国家和国内的碳排放交易系统(ETSs)将投入运营,覆盖全球将近18%的温室气体排放。[5]

根据Refinitiv的分析,到2020年底,全球碳市场的总价值为2290亿欧元。交易量达到103亿吨(Gt)。[6]

碳排放交易系统(ETS)(有时也被称为限额与交易系统),用于限制温室气体排放总量,并允许低排放行业将其额外配额出售给较大的排放者。通过构建排放额度的供求关系,碳排放交易系统为温室气体排放建立了市场价格,并允许企业管理其温室气体排放风险,同时确保实现温室气体排放限额整体政策的目标。

图表11:世界碳交易市场2012-2020,按区域的总交易额(10亿欧元)

图片
2.4.3 衍生产品

尽管创新产品定期推出,但利用衍生产品支持可持续性目标的做法仍处于起步阶段。

例如,在公开交易的交易所,新的股指指数期货和期权支持机构投资者对冲风险并且有效地实施投资策略。例如,标普500ESG指数的期权或欧元STOXX 50 ESG 指数的期权。

同样,与可持续性挂钩的场外交易衍生市场(OTC)也处于起步阶段,首笔交易发生在2019年8月。在这些交易中,交易对手的付款可能会增加或减少,这取决于预先商定的可持续目标的实现情况。迄今为止,有少量定制化的可持续性挂钩合约已通过外汇和利率衍生品合约执行。



方框4:出口融资如何融入资本市场生态系统?

在被绝大多数资本市场参与者认为是绿色或可持续的行业和领域中,许多项目已经得到了出口融资的支持。这包括了可再生能源(如太阳能或风力发电)、水利基础设施、绿色交通等项目。其中一些资产以机构投资者可以投资的绿色、社会和可持续性债券的形式存在。

出口融资项目中银行发行的绿色、社会责任和可持续发展债券

作为绿色、社会和可持续发展债券发行人的银行可以将出口融资贷款作为债券收益使用的资产进行分配。一些银行正在为被划分为绿色债券的出口融资贷款提供小规模的定价激励,详细内容将在第三章中进一步介绍。

出口信贷机构发行的绿色、社会责任和可持续发展债券

一些出口信贷机构已经是绿色债券或其他社会责任债券的发行人。例如,截至2021年3月,韩国进出口银行(KEXIM)[7]已经发行了五种绿色债券和一种社会责任债券,从机构投资者处募集了23亿美元资金,这些资金已全部用于以下五个领域中的17个项目:

l  太阳能
l  电动汽车
l  蓄电池
l  中小企业融资
l  燃料电池

韩国进出口银行报告称,该行为可再生能源项目投入了17亿美元资金,从而避免了750万吨的二氧化碳排放,支持了3844兆瓦可再生能源产能的建设和运营。

此外,韩国进出口银行报告称,由于其社会债券的开展,它已支付5.92亿美元用于支持348家受新冠肺炎疫情不利影响的中小企业。


2.5 保险市场

早在2012年,几家主要保险公司和再保险公司就承诺遵守联合国环境署金融倡议组织(UNEP FI)的《可持续保险原则》(PSI),该原则是保险业应对环境、社会和公司治理风险及机遇的全球框架。目前,全球已有140多家组织采用了可持续保险原则,占全球保费总额的25%以上,管理的资产达14万亿美元。《可持续保险原则》参与者必须披露其在四项原则方面的年度进展:(1)将环境、社会和公司治理问题纳入保险决策;(2)提高对环境、社会和公司治理因素的认识,管理风险,制定解决方案;(3)与政府及监管机构合作,推动全社会就环境、社会和公司治理问题采取行动;以及(4)通过定期公开披露保险原则的实施进展,体现问责制和透明度。

保险公司和再保险公司对与有增无减的气候变化相关的风险尤其敏感。世界经济论坛在其《2020年全球风险报告》中指出,未能缓解气候变化是全球潜在影响中的最大风险。随着威胁日益显现,保险公司正在不断地推动采取行动。在“净零碳排放资产所有者联盟”的42个成员中,有12家都是全球最大的保险公司也就不足为奇了。

2.5.1 保险产品
尽管风险意识有所提高,但保险行业在开发自身可持续产品和服务方面仍处于初级阶段。与其他市场不同的是,可持续保险产品尚无标准定义。例如,在其《2020年可持续发展报告》[8]中,安联称已开发了106项可持续保险方案,带来了13亿欧元的收入。这一数字仅约占其2020年财产险和意外伤害险收入的2%。

根据市场上观察到的产品,图表4提出了可持续保险产品的定义。这一定义不包括传统保险产品,如自然灾害保险或环境污染事件保险,这些产品历来涵盖环境风险。

图片
2.5.2 保险关联证券(ILS)

与保险挂钩的证券市场估值约为1040亿美元。[9]约三分之一的市场由灾难债券或“猫”债券构成。这些工具通常是可交易的,存续期一般为3至5年。“猫”债券将一组特定的风险(通常是灾难和自然灾害风险)从发行人或保荐人处转移至资本市场投资者。通过这种方式,投资者就承担了发生灾难损失或指定风险事件的风险,以换取有吸引力的投资回报率。如果发生了符合条件的灾难或指定的风险事件,投资者将损失部分或全部投资本金,发行人(保险公司或再保险公司)则将收到这些资金以弥补其损失。[10]

另外三分之二的保险挂钩市场由不可交易的“场外”合约组成,大部分合约的存续期为12个月。[11]相较于猫债券市场,该市场为投资者提供了更广泛的保险风险,包括海洋、航空和专业风险,以及更广泛的投资结构。


方框5:出口信贷机构支持的创新保险解决方案

非洲能源保障基金

非洲能源保障基金(AEGF)是一项联合了商业保险、贸易和发展融资提供方、以解决非洲可持续能源项目现有融资缺口的倡议。通过该基金,非洲贸易保险机构(ATI)与慕尼黑再保险集团以及欧洲投资银行合作,可为非洲大陆的可持续能源项目提供长期投资保险。

气候投资者一号

2017年,荷兰出口信贷机构向投资于气候投资者一号的机构投资者提供了担保,气候投资者一号是一种混合融资机制,旨在促进非洲、亚洲和印度的可再生能源项目。虽然这是一次性支持,但它表明,出口信贷机构可以在传统出口融资产品之外,创造性地支持气候融资。

作为绿色、社会和可持续发展债券发行人的银行可以将出口融资贷款作为债券收益使用的资产进行分配。一些银行正在为被划分为绿色债券的出口融资贷款提供小规模的定价激励,详细内容将在第三章中进一步介绍。

出口信贷机构发行的绿色、社会责任和可持续发展债券

一些出口信贷机构已经是绿色债券或其他社会责任债券的发行人。例如,截至2021年3月,韩国进出口银行(KEXIM)[7]已经发行了五种绿色债券和一种社会责任债券,从机构投资者处募集了23亿美元资金,这些资金已全部用于以下五个领域中的17个项目:

l  太阳能
l  电动汽车
l  蓄电池
l  中小企业融资
l  燃料电池

韩国进出口银行报告称,该行为可再生能源项目投入了17亿美元资金,从而避免了750万吨的二氧化碳排放,支持了3844兆瓦可再生能源产能的建设和运营。

此外,韩国进出口银行报告称,由于其社会债券的开展,它已支付5.92亿美元用于支持348家受新冠肺炎疫情不利影响的中小企业。

2.6 投资产品

在环境、社会和公司治理与可持续性理念的融合方面,投资市场可能是最先进的金融市场之一。2006年4月,联合国推出了《责任投资原则》,其理念是将环境、社会和公司治理问题纳入投资分析和决策制定符合受益人的最佳长期利益,与机构投资者的信托义务完全吻合。自那时以来,签署国的数量已从原来的63个增加到2020年底的3038个,这些国家共同管理或拥有价值103万亿美元的资产。[12]《联合国责任投资原则》的签约方承诺,随着时间的推移,将把环境、社会和公司治理的考虑纳入其投资分析和决策过程。

图表12:环境、社会和公司治理要素示例
图片
可持续投资行业在规模、范围和雄心壮志方面继续快速发展。例如,2019年,联合国召集成立了“净零碳排放资产所有者联盟”,[13]这是一个由42个资产所有人和机构投资者组成的集团,截至2021年5月的资产管理规模(AUM)达5.7万亿美元,目前正在力争根据1.5°C的情景调整其投资组合。同样,在2020年12月,资产管理规模超9万亿美元的资产经理人宣布启动“净零碳排放资产管理者联盟”[14]倡议,该倡议承诺支持在2050年或更早实现温室气体净零排放的目标,与全球将变暖控制在1.5°C内的努力相一致。

在投资决策中,存在各种将环境、社会和可持续发展考虑因素整合到一起的方法。全球可持续投资联盟(GSIA)提供了各种投资方法的分类(表5)。这些措施包括通过各种过滤方法筛选潜在投资,在决策制定中积极考虑将环境、社会和公司治理理念纳入决策,或通过公司参与和股东行动采取积极的投资方式。

图片
图片

2.7 出口融资基准
出口融资补充了现有的可持续融资产品库,同时解决了与可持续交易标签相关的两个重要问题:
1.将交易标记为可持续交易是否必然意味着这是一笔额外发生的融资?这笔交易是否本来就会产生?
2. 如何确定一项标签产品资金的使用情况?

出口融资交易的独有特征如下所述:
>额外性:正如我们在第一章中所看到的,出口信贷机构解决了市场缺口,并鼓励私营部门参与出口融资和跨境交易。这意味着出口融资是“额外的”,如果缺少出口信贷机构的参与,交易是不可行的。因此,出口信贷机构鼓励新兴市场的融资流动,助力发达市场上的大型基础设施项目融资,例如近期欧洲和台湾的几个大型风电项目,并支持推出支持转型所需的新技术和颠覆性技术(电池、氢技术、碳捕获和封存等)。

>款项使用:与一般用途融资工具的债券和贷款工具不同,出口融资贷款专用于特定交易。正如第一章所述,用款情况确保了款项使用的完全透明,这是可持续融资产品的一项核心内容。

>期限:虽然一些债券工具的期限长达30年,但它们通常仅预留给信誉最佳的发行人。出口融资则是一种独特的融资工具,可以在新兴市场中提供长达10-18年的期限(建设期后),而其他形式的商业融资则无法将期限延长到这一程度。

>现金流概况:债券工具的发行人在发行后便立即收到债券的所有款项,并在那时开始计息,无论资金是否用于可产生效益的项目。在出口融资交易中,根据贷款人和买方约定的关键节点,需要严格按照项目要求提取贷款。

将这些独有特征与可持续金融标签(例如绿色或社会责任贷款原则)相结合,创造了一种独特的可持续金融产品,特别适合支持对基础设施、清洁能源、水资源和卫生等的投资,尤其是在新兴市场。

[1]绿色金融平台
[2] 《绿色债券原则》,2021年6月
[3]国际资本市场协会(ICMA)手册,《影响力报告协调框架》,2021年6月
[4]全球影响力投资网络+IRIS“协调标准”
[5]世界银行碳定价看板(2021年5月17日登录)https://carbonpricingdashboard.worldbank.org/map_data
[6]《碳市场年度评论》,2020年,Refinitiv
[7]韩国进出口银行,《可持续融资报告》,2021年3月。
[8]《安联集团2020年可持续发展报告》。
[9]阿蒂米斯(Artemis):https://www.artemis.bm/ils-fund-managers/
[10]阿蒂米斯(Artemis):https://www.artemis.bm/library/what-is-a-catastrophe-bond/
[11]施罗德(schroders):https://www.schroders.com/en/bm/asset-management/insights/fixed-income/what-are-insurance-linkedsecurities-and-how-do-they-work/
[12]《联合国责任投资原则(UN PRI)》(2021年5月17日登陆):https://www.unpri.org/pri/about-the-pri#growth
[13]https://www.unepfi.org/net-zero-alliance/
[14]https://www.netzeroassetmanagers.org

中国国际商会/国际商会中国国家委员会组织翻译
译 审:徐  珺
翻 译:  秦浩东、奚  琳、 胡 捷、 林  旭、郜晓雯 
黄 卉 、李晓丽 、李 宏、 梁佳丽

(来源:国际商会中国国家委员会秘书局)

图片

推荐阅读



关注查看更多




Baidu

参考资料:

undefined

声明:文章部分图文版权归原创作者所有,不做商业用途,如有侵权,请与我们联系删除
来源:聚展网
太空行业展会
美国太空技术展览会
2026.06.03-06.04
SPACE TECH EXPO USA
德国不莱梅太空技术展览会
2025.11.18-11.20
Space Tech Expo Europe

太空行业资讯

  • icon电话
    展位咨询:0571-88683357
    观众咨询:0571-88611413
  • icon客服
  • icon我的
  • icon门票
  • 展位 合作
Baidu
map