明日开幕丨2024第十六届中国显示学术会议参会指南

来源: 聚展网 2024-11-22 13:12:07 67
由中国光学光电子行业协会液晶分会和中国物理学会液晶分会联合主办的“2024第十六届中国显示学术会议”(The 16th China Display Academ

图片

由中国光学光电子行业协会液晶分会和中国物理学会液晶分会联合主办的“2024第十六届中国显示学术会议”(The 16th China Display Academic Conference in 2024)将于2024年11月22-24日在中国上海市召开。

本会议是每两年一届的全国高水平的显示科学与技术交流大会,旨在展示中国显示学术界和产业界两年来的研究和开发成果,并深入探讨和交流前瞻性的显示新技术和发展趋势,以及在新形势下中国新型显示的健康发展之路。会议将邀请国内外显示领域著名专家、教授学者、企业工程师以及青年才俊进行演讲和交流。

本届会议由上海大学承办,南京大学、上海交通大学、复旦大学、浙江大学硅及先进半导体材料全国重点实验室、北京交通大学、北京航空航天大学、中国真空学会显示技术专业委员会、上海市真空学会、新型显示技术及应用集成教育部重点实验室、上海平板显示工程技术研究中心、上海市新型显示设计制造与系统集成专业技术服务平台、上海市集成电路与新型显示材料工程研究中心协办,会议形式为大会报告、分组报告和张贴报告,并展示相关先进技术和产品。本次会议针对学生设立优秀口头报告奖和优秀墙报奖。

欢迎国内外从事显示相关行业的科研、教学、工程技术、产品开发、技术推广以及市场应用的同仁们踊跃投稿并参加大会。

会议地点:上海市科学会堂(黄浦区南昌路57号8号楼)

会议时间:2024年11月22-24日(11月22日报到)

会议:中国显示学术会议

会议网址:http://cdac.coda.org.cn

会议日程

图片

会场分布图

图片

温馨提示:请从南昌路57号门进入主会场。

主会场议程

图片

分会场议程

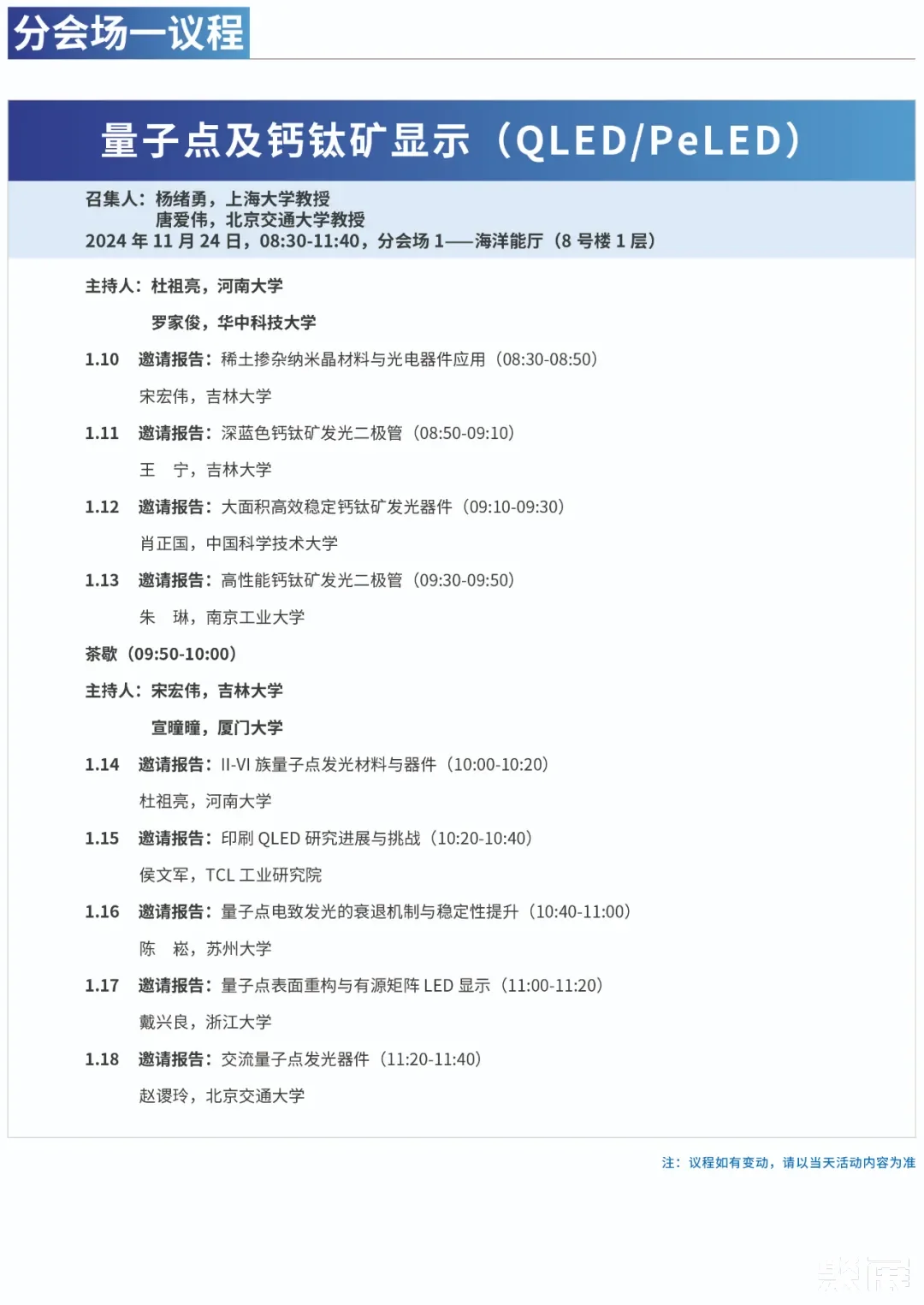
分会场一:海洋能厅(8号楼1层)

图片

图片

图片

左右滑动查看更多

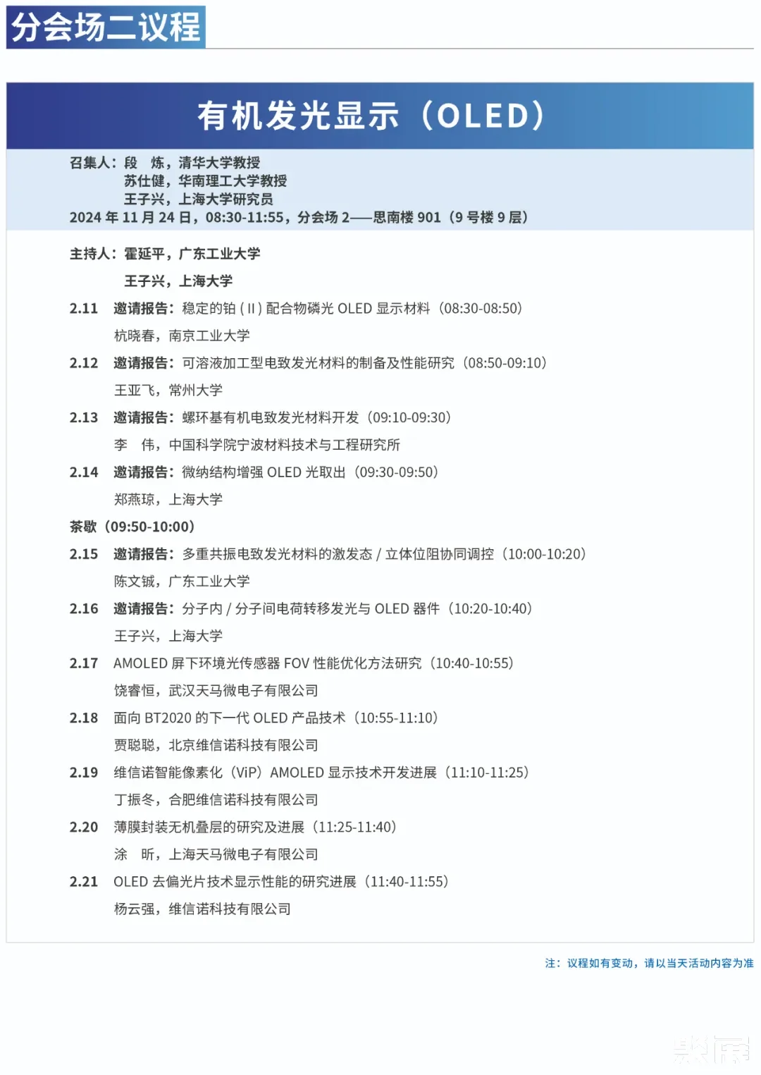
分会场二:思南楼901(9号楼9层)

图片

图片

图片

图片

左右滑动查看更多

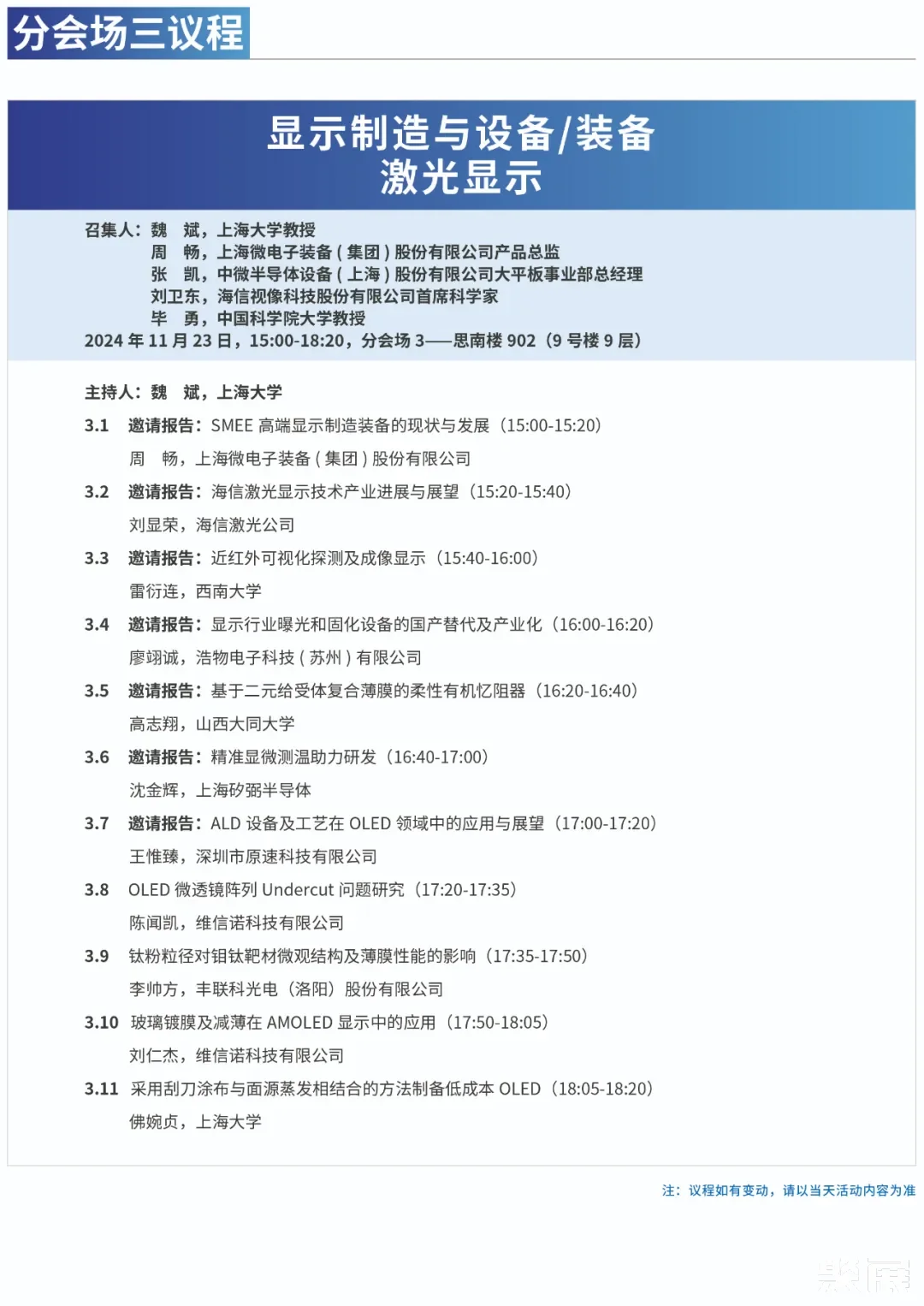
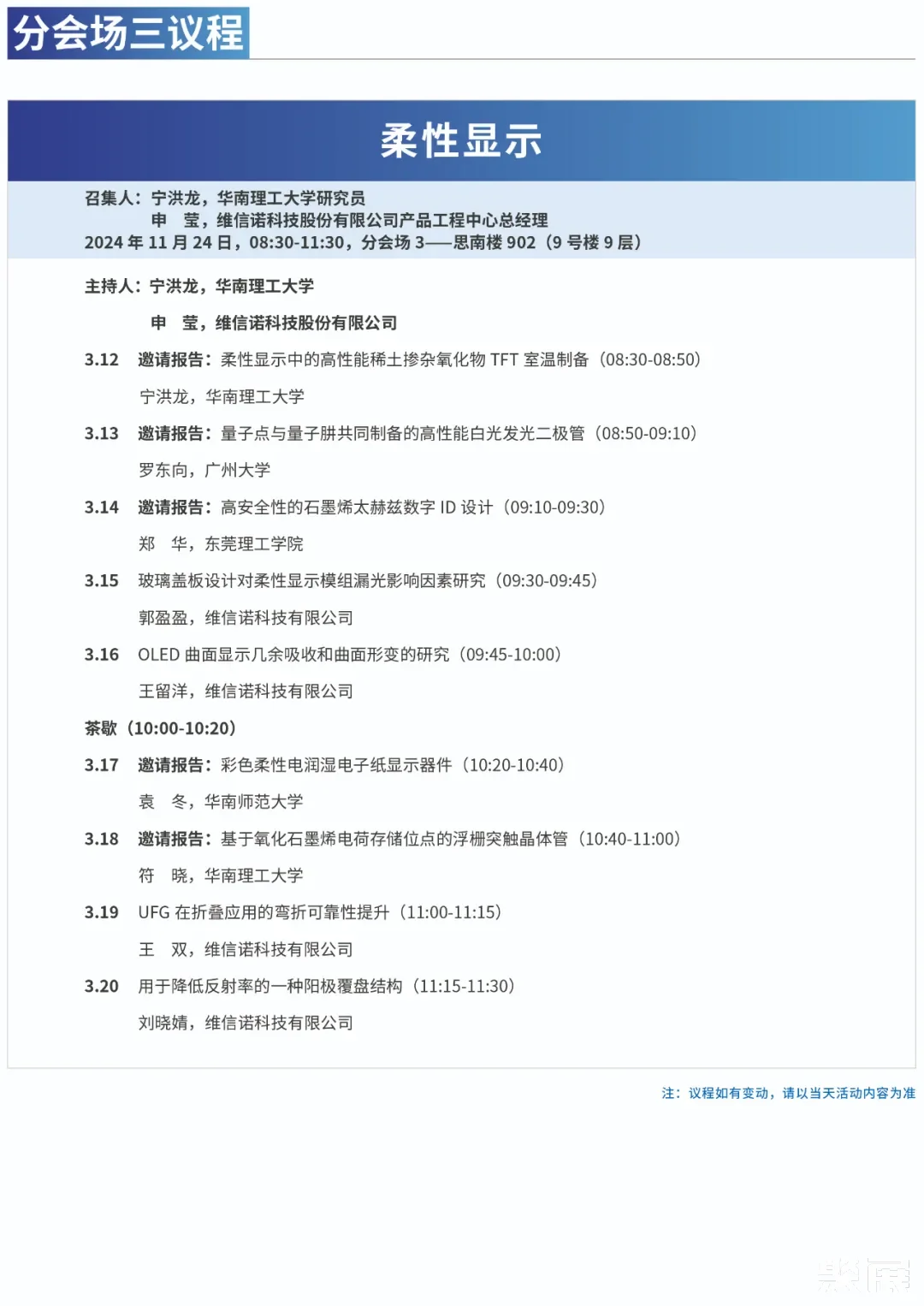
分会场三:思南楼902(9号楼9层)

图片

图片

图片

图片

左右滑动查看更多

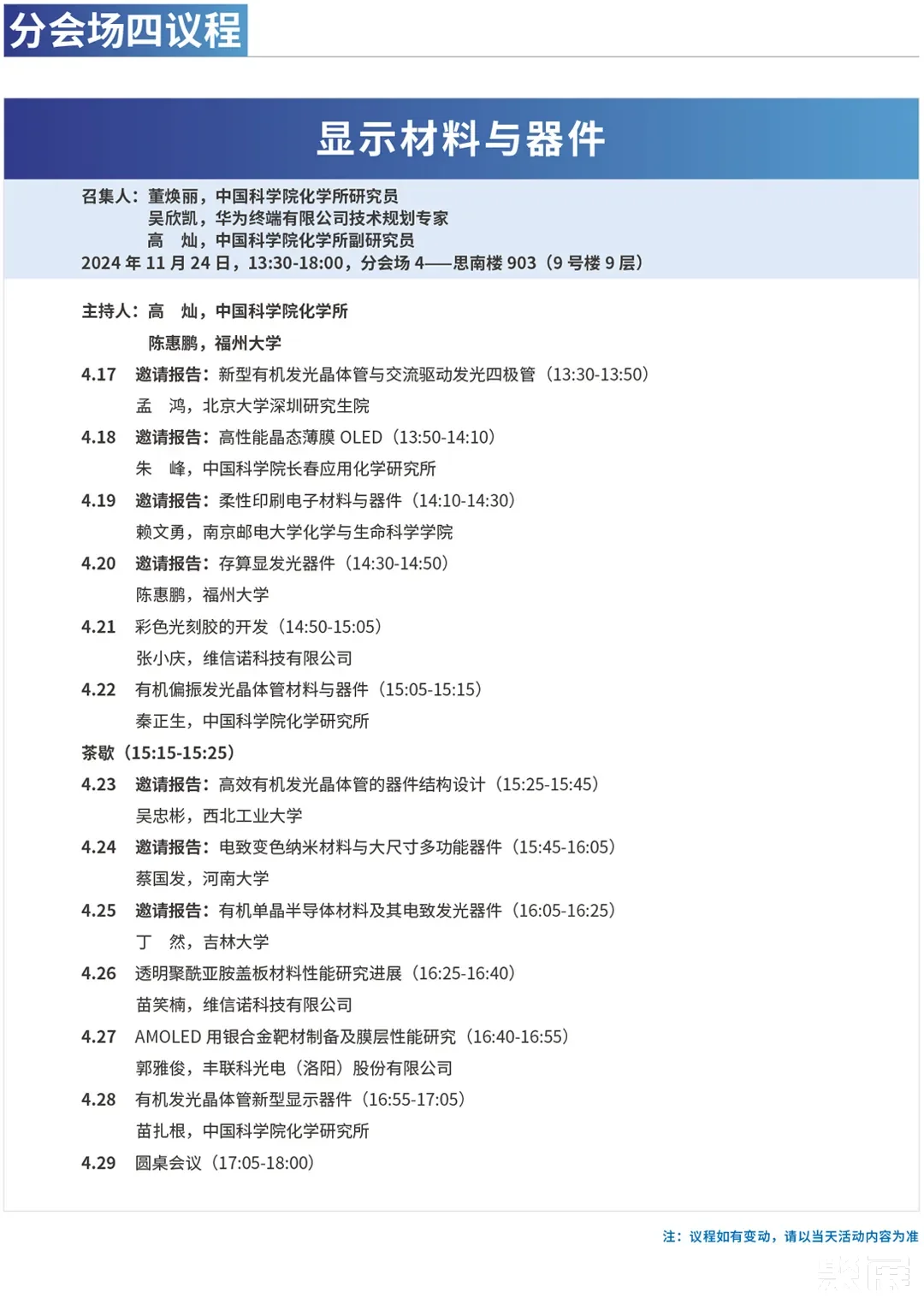
分会场四:思南楼903(9号楼9层)

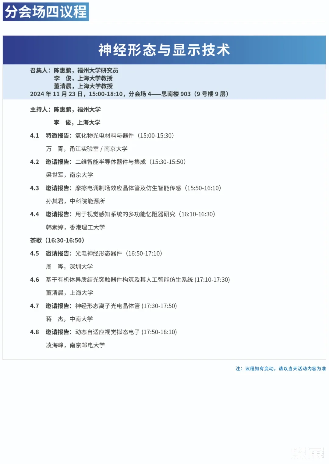
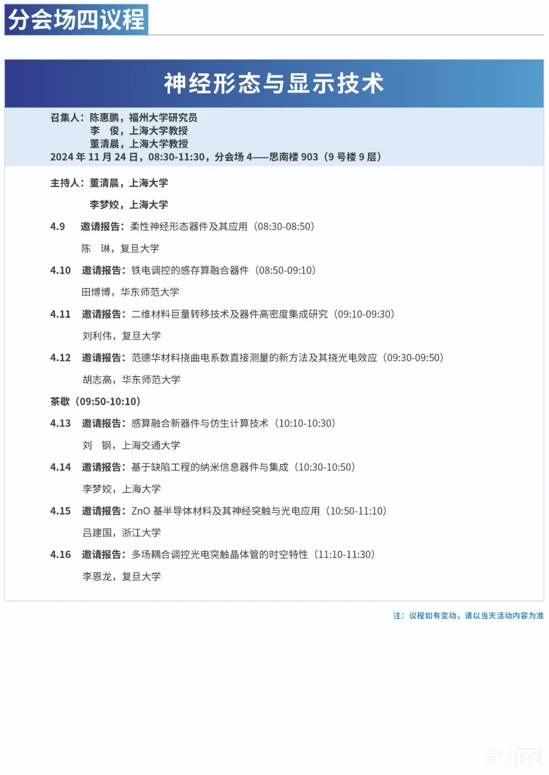
图片

图片

图片

左右滑动查看更多

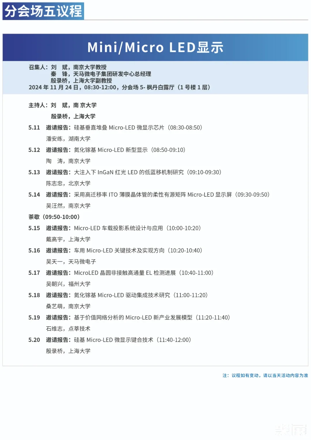
分会场五:枫丹白露厅(1号楼1层)

图片

图片

图片

图片

左右滑动查看更多

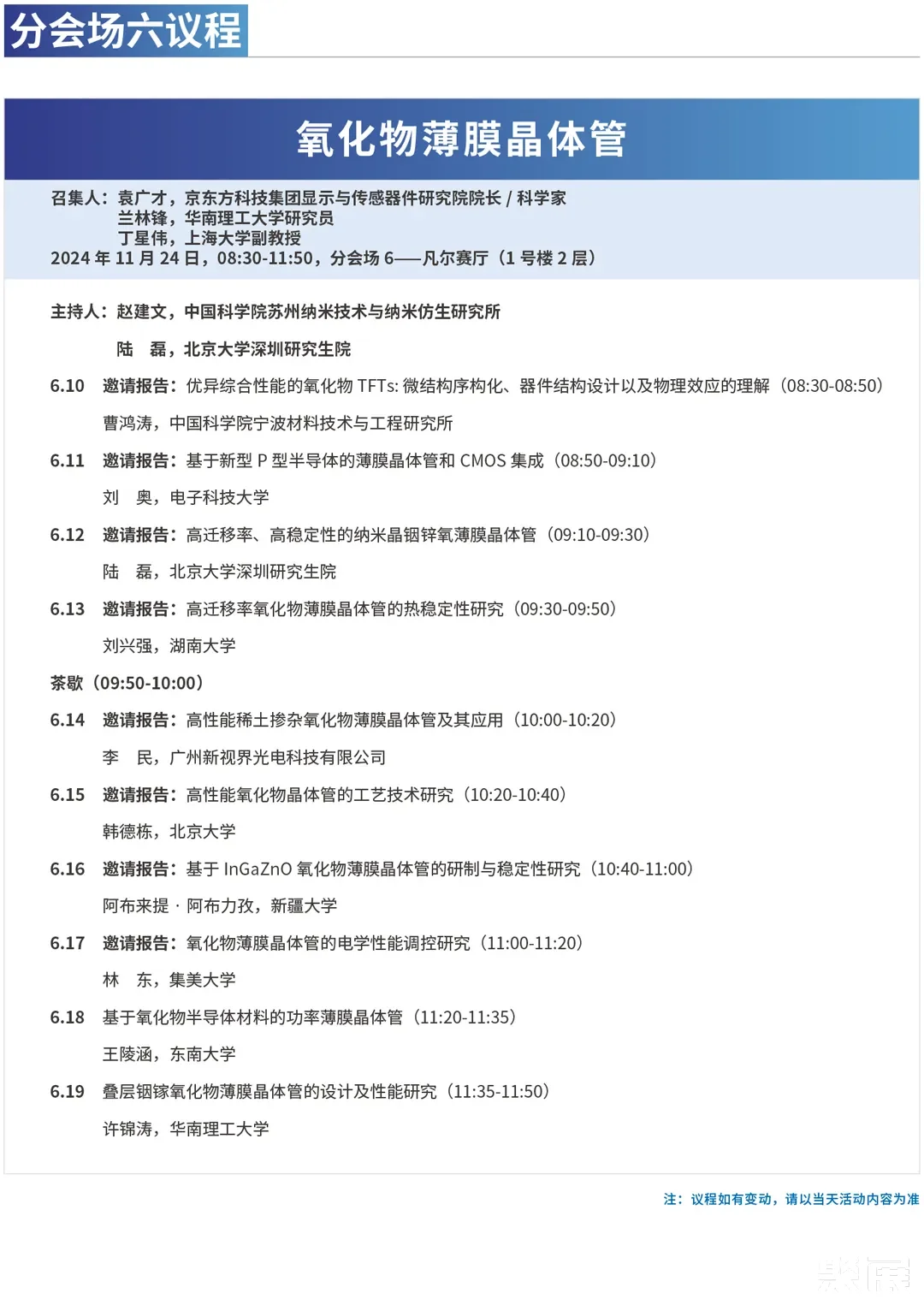
分会场六:凡尔赛厅(1号楼2层)

图片

图片

图片

左右滑动查看更多

分会场七:卢浮厅(1号楼2层)

图片

分会场八:思南楼1001(9号楼10层)

图片

会议报名

扫描上方二维码,填写完成个人信息提交即可。

注:2024第十六届中国显示学术会议线上报名通道将于11月22日下午15:00关闭。如需参会,请提前报名。线上通道关闭后,仍可通过会场签到处现场注册报名。

会议费用:

会议代表:3000元/人。学生代表:1800元/人。

银行对公转账,转账附言请备注“单位+姓名”

账户名称:上海励程展览有限公司

账号:3105 0173 5300 0000 0735

税号:91310116MA1JA0UH07

开户银行名称:中国建设银行股份有限公司上海龙漕路支行

参会须知

会议资料下载

会议手册:中国显示学术会议官方,回复“会议手册”;

会议论文摘要集:中国显示学术会议官方,回复“论文集”。

会议注册时间地点

注册地点一:上海新锦江大酒店一楼签到处

注册时间:2024年11月22日 13:00-22:00

注册地点二:上海科学会堂8号楼国际会议厅门口签到处

注册时间:2024年11月23日-24日 08:00-17:00

墙报粘贴,顺序

请自行制作墙报(120cm高×90cm宽)携带至会场,于2024年11月22日16点后粘贴墙报,并于11月24日18:00前取回,超时将会被现场工作人员回收处理。会议现场配备志愿者并提供胶带协助粘贴。

粘贴地点:上海科学会堂8号楼国际会议厅,序厅。

协议酒店

上海新锦江大酒店(上海市黄浦区长乐路161号 )

可提前微信全额支付预定,备注 (姓名+入住时间、离店时间):如有退订,改期等住宿相关问题,请联系潘经理()或邮件peggy.pan@thejinjianghotels.com,并说明参与2024中国显示学术会议。

会议就餐地点

图片

会议期间会议代表凭胸卡内餐票用餐,餐券不单独售卖,如有朋友就餐请自行解决。

会议及征文相关咨询

1.论文投稿咨询:

上海大学 彭老师

邮箱:pengcong22@shu.edu.cn

上海大学 徐老师

邮箱:xumeng@shu.edu.cn

2.参会咨询:

中国光协液晶分会 李主任

邮箱:lichenjuan@coda.org.cn

上海大学 李老师

邮箱:lixifeng@shu.edu.cn

3.会务咨询:

励程展览 高娟 女士

邮箱:juan.gao@lichengexpo.com


中国显示学术会议

会议简介

中国显示学术会议继承自1991年第一届平板显示器件及应用技术学术会议和1992年第一届全国平板显示会议。1992年,全国显示技术研究人员数量较少,参会人数仅百余人,与会代表会后商定把平板显示会议变更成系列性全国会议,由中国物理学会发光分会和中国光学光电子行业协会光电子学分会等共同主办,每两年召开一次。1996年,中国光学光电子行业协会液晶分会成立,与中国物理学会液晶分会携手,成为全国平板显示学术会议主要主办单位。

2018年,由于OLED不只是有平板显示,还具有柔性显示形态。为顺应显示产业发展,大会更名为“中国显示学术会议”。随着我国显示界企业的蓬勃发展,大会承办方由科学院所转变为企业。2020年,为契合学术会议的理念和受众,大会承办方由企业转变为以高等院校为主。

历经三十余年,中国显示学术会议与中国显示产业同步成长,见证了中国显示产业从无到有、由小到大的崛起过程,每一届中国显示学术会议征集的论文都代表过去两年中国显示学术领域的最高成就,为中国显示产业健康可持续发展提供源源不断的研究成果和核心技术支撑,并随着产业发展与时俱进,为新型显示行业持续健康发展做出了重大贡献。

如今,大会凭借权威性、专业性在行业的影响力持续攀升,成为业内专业学者、高校院所、科研单位及企业间的重要交流与合作平台。通过中国显示学术会议,让更多的高校科学家能够找到合适的合作企业,促进新型显示领域的产学研结合;让高校科学家能够提出或者找到更多的科学问题,并尝试去解决这些问题;让高校科学家能够找到更丰富的科研资金来源,促进新型显示领域更多的科学问题解决。

历届会议

除2022年疫情外,2010年来会议参会人数均为600人,涉及显示行业显示材料、技术、设备、检测方法等,企业代表均超过半数。

图片

参考资料:

上海国际显示技术及应用创新展

DIC EXPO

举办地区:上海

展会日期:2025年08月07日-2025年08月09日

开闭馆时间:09:00-18:00

举办地址:上海市浦东新区龙阳路2345号

展览面积:50000

观众数量:50000

举办周期:1年1届

主办单位:中国光学光电子行业协会液晶分会

声明:文章部分图文版权归原创作者所有,不做商业用途,如有侵权,请与我们联系删除。
显示行业展会
日本VR/AR/MR展览会
2025.10.08-10.10
XR Fair TOKYO
深圳国际全触与显示展
2025.10.28-10.30
C-TOUCH&DISPLAY
深圳新型显示技术展
2025.09.10-09.12
CIOE
韩国元宇宙展览会
2025.06.18-06.20
METAVERSE EXPO
日本东京液晶及触控面板展览会
2025.11.12-11.14
FINETECH JAPAN
深圳商用显示技术展
2025.10.28-10.30
COMMERCIAL DISPLAY

相关资讯

2024-08-01
深圳国际智慧显示系统产业应用展览会将于2024年08月27日-08月27日在深圳福田会展中心举办,展会实行预登记免费参观制,市民注册登记后可获取免费参观门票。
2024-08-01
(Display Week)美国加利福尼亚国际信息显示技术展览会将于2024年05月14日-05月14日,在San Jose Convention Center
2024-08-01
(K-Display)韩国首尔显示产业展览会将于2024年08月14日-08月14日,在COEX举办,本文将对该显示展举办时间、地点、购票等相关信息进行详述。
2024-08-01
(PDPEXPO)北京光电子产业博览会-北京光电显示产品技术展将于2024年07月24日-07月24日,在北京国家会议中心举办,本文将对该显示展举办时间、地点、
2025-04-12
韩国首尔显示产业展览会2025将于2025.08.07-08.09在韩国首尔COEX会展中心举办,聚展网为意向参展的企业提供展会的展位预订、展位申请等服务。
2025-04-11
2025上海国际显示技术及应用创新展将于2025.08.07-08.09在上海新国际博览中心举办,为显示行业50000名观众提供500家参展企业的展商名录。
  • icon 电话
    展位咨询:0571-88560061
    观众咨询:0571-88683357
  • icon 客服
  • icon 我的
  • icon 门票
  • 展位
    合作
Baidu
map