2025年5月18日起,EUROMEDLAB与SANTEXPO将在比利时布鲁塞尔和法国巴黎相继举行。本次考察团将带领中国IVD行业精英,走进欧洲顶级医疗展会、对接国际专家、实地考察当地医疗机构,与全球创新力量深度交流!
考察时间
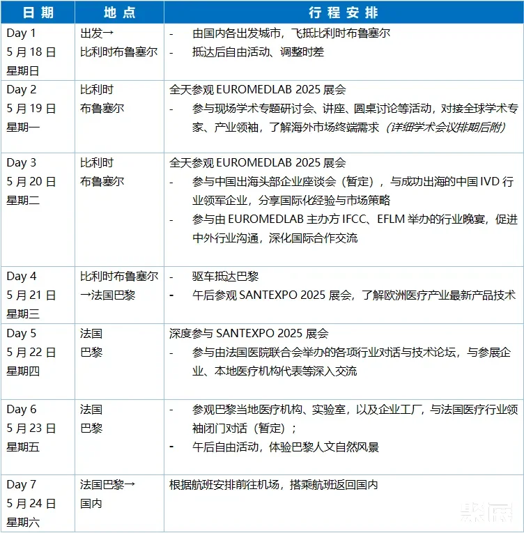
2025年5月18日-24日
考察地点
比利时布鲁塞尔、法国巴黎
行程亮点
直击两大国际医疗盛会
>> EUROMEDLAB 2025 比利时布鲁塞尔展览馆(Brussels Expo)
作为欧洲实验医学领域的标杆盛会,EUROMEDLAB每两年举办一次,吸引来自100多个国家的5000多名代表和4000多名观众,会议涵盖临床化学、微生物学、血液学、免疫学、分子生物学等多个领域。展馆毗邻比利时标志性建筑——原子球塔,交通便捷。参会者不仅能沉浸于高水平的学术交流和行业展示,还能领略布鲁塞尔独特的文化与历史魅力。
>> SANTEXPO 2025 法国巴黎凡尔赛门展览中心1号馆(Porte de Versailles)
由法国医院联合会(FHF)主办,作为法国最具影响力的综合性健康与医疗展会之一,SANTEXPO汇聚数字医疗、智慧医疗设备、医院管理、人工智能等领域的前沿成果,吸引750多家参展企业和3万余名行业核心人士。参会者将在巴黎这座国际化都市中,深度体验欧洲医疗市场的活力与机遇。
领军企业闭门交流
考察团将特别安排中国IVD出海头部企业座谈会,邀请已经在国际市场取得斐然成绩的中国企业代表,共同探讨如何高效布局国际市场,抓住全球化发展机遇。此外,还将与国际行业专家深度交流,共享全球医疗产业的创新经验。
当地机构实地考察
特别安排法国/比利时医疗机构、实验室、企业工厂的考察访问,深入了解欧洲实验医学的应用场景与市场需求。通过实地调研,与当地医疗行业领袖对话,洞察医疗体系的运营模式,为未来的国际合作奠定基础。
☞详细行程安排
☞EUROMEDLAB学术专题研讨会一览
☞考察团费 ¥ 39,999/人起
费用包含:六晚四/五星酒店单人住宿,行程中12顿餐食(含比利时特色餐、法式蜗牛餐等),行程使用车辆,机场-酒店接送机,优秀中文导游,个人旅游意外险,景点门票等。
费用不含:签证办理,EUROMEDLAB会议注册费(360欧元/日),往返机票,行程内个人消费及其他另行付费项目,服务内容中未提及的其他费用等。
☞咨询/报名请联系:
马乔伊 ️
电话:+86 021 5255 8210
邮箱:joy.ma@gl-events.com
方岫頔
电话:+86 021 5255 8222
邮箱:sudi.fang@gl-events.com
2025 EUROMEDLAB & SANTEXPO考察团火热报名中! 机会难得,名额有限,欢迎业界同仁踊跃报名,共探行业前沿!
参考资料:
CACLP
举办地区:福建
开闭馆时间:09:00-18:00
举办地址:厦门市翔安区滨海东大道
展览面积:70000㎡
观众数量:80000
举办周期:1年1届
主办单位:CACLP组委会















